HOME   LIST
‹–   –›

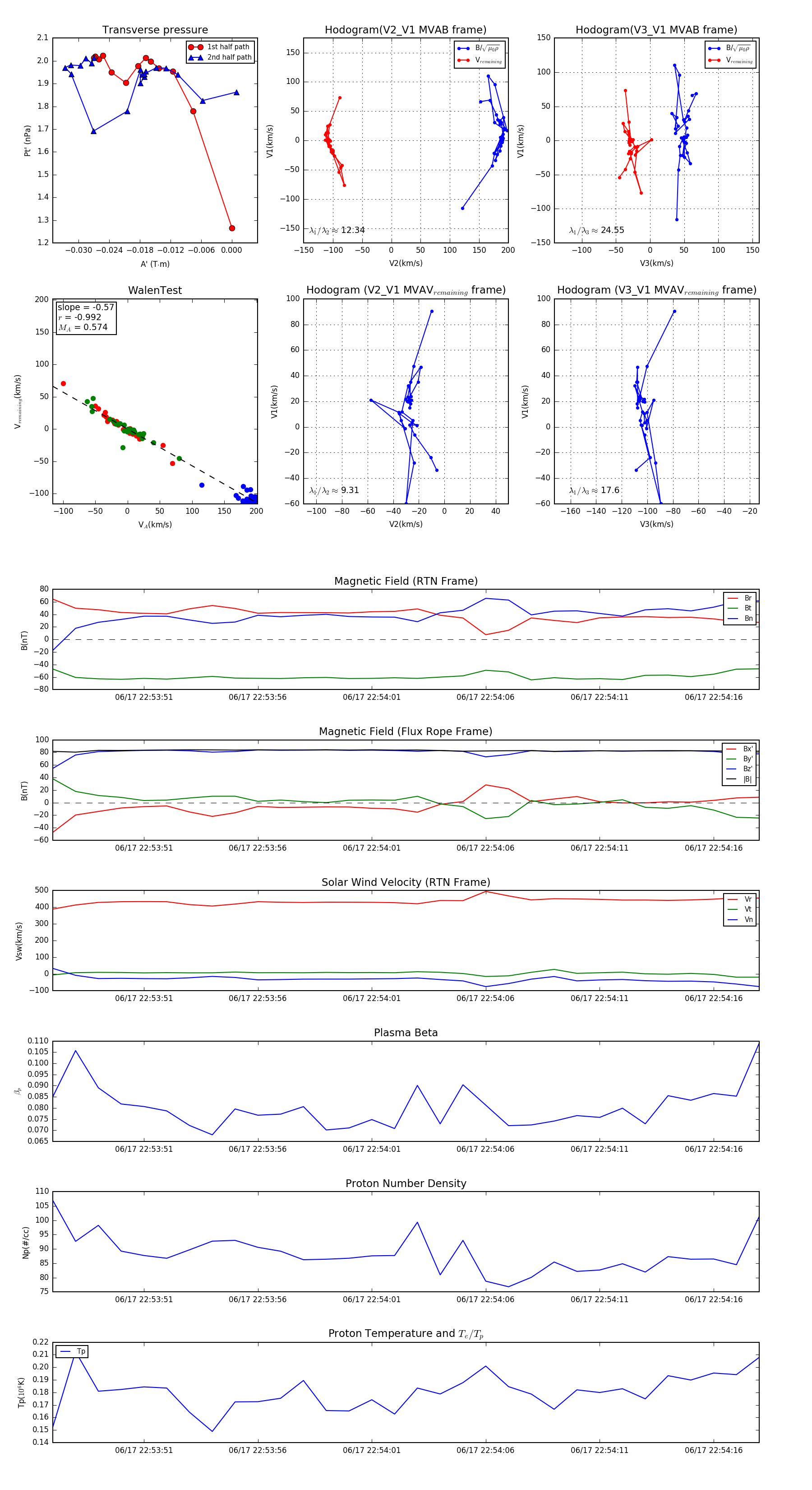
Flux Rope in 2023

Flux Rope Event 2023-06-17 22:53:47 ~ 2023-06-17 22:54:18 (32 seconds)


plot