HOME   LIST
‹–   –›

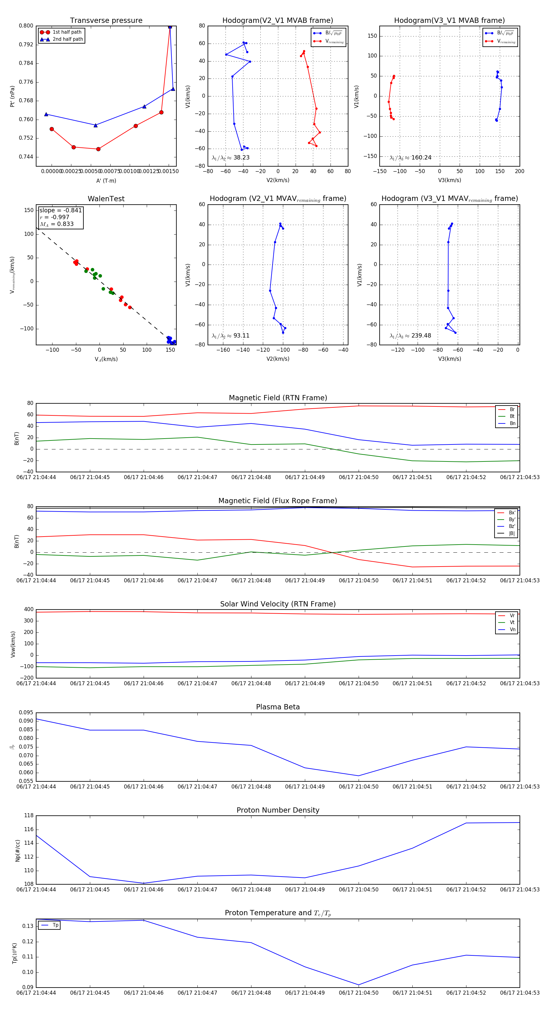
Flux Rope in 2023

Flux Rope Event 2023-06-17 21:04:44 ~ 2023-06-17 21:04:53 (10 seconds)


plot