HOME   LIST
‹–   –›

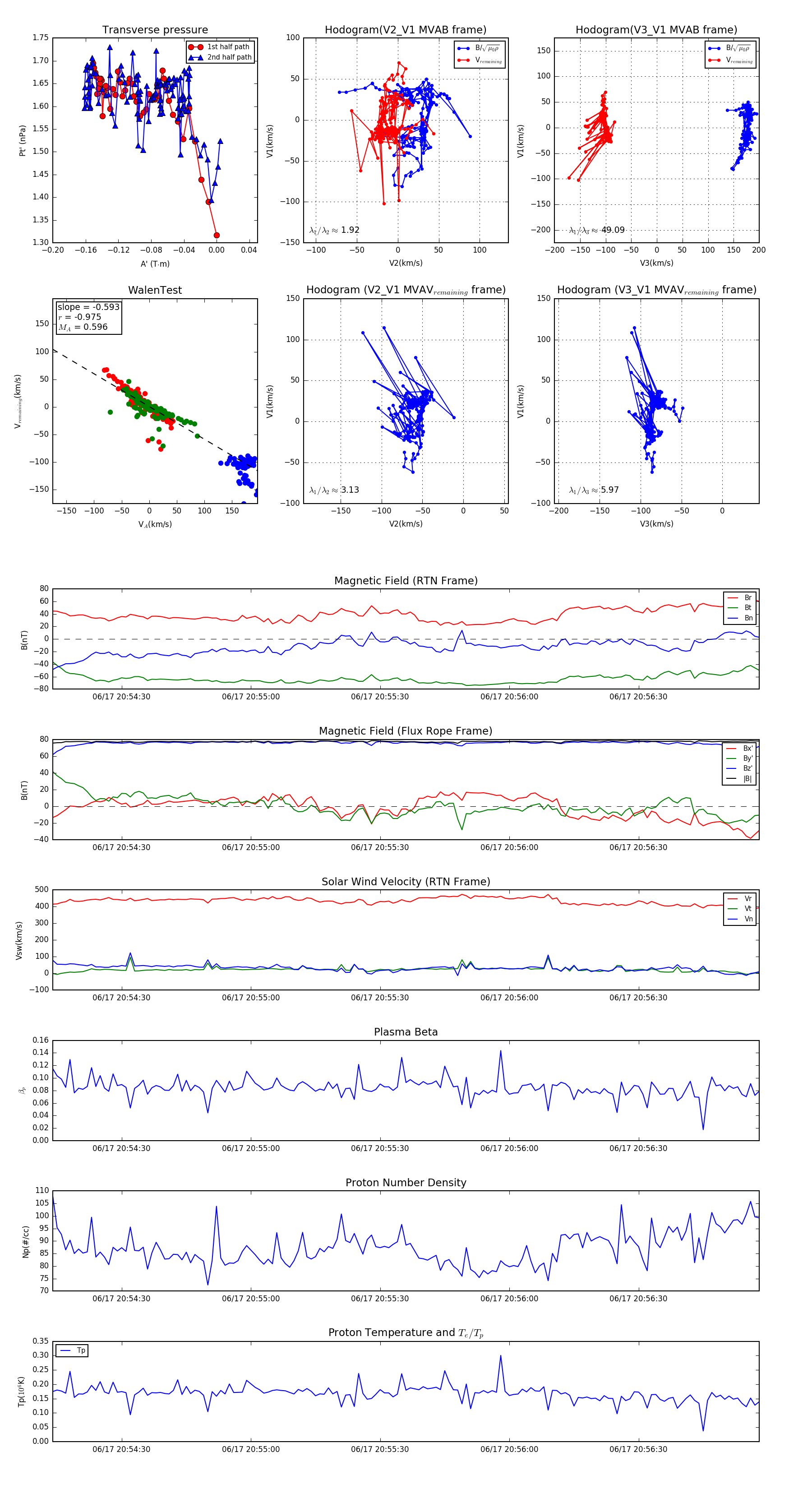
Flux Rope in 2023

Flux Rope Event 2023-06-17 20:54:14 ~ 2023-06-17 20:56:58 (165 seconds)


plot