HOME   LIST
‹–   –›

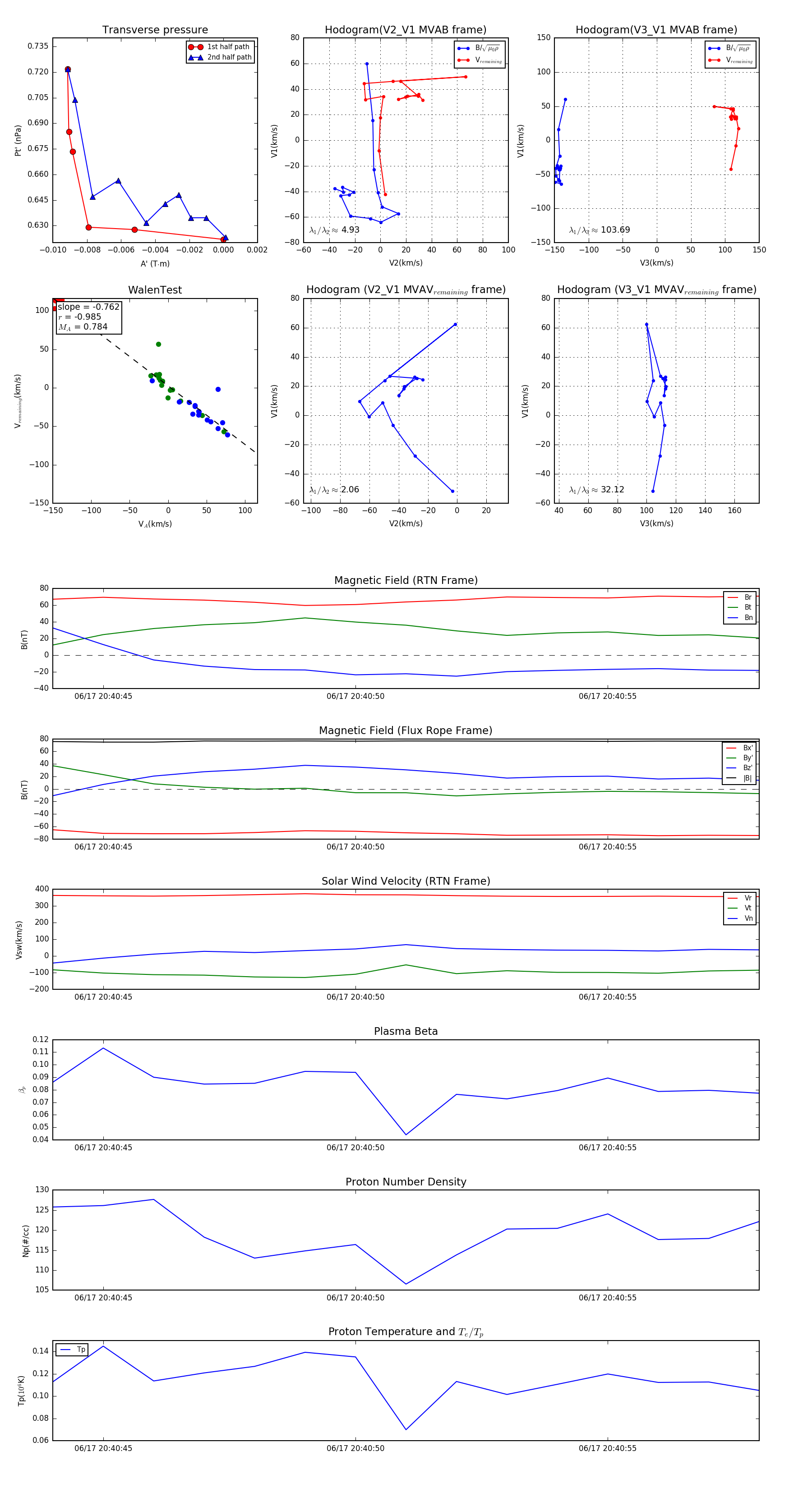
Flux Rope in 2023

Flux Rope Event 2023-06-17 20:40:44 ~ 2023-06-17 20:40:58 (15 seconds)


plot