HOME   LIST
‹–   –›

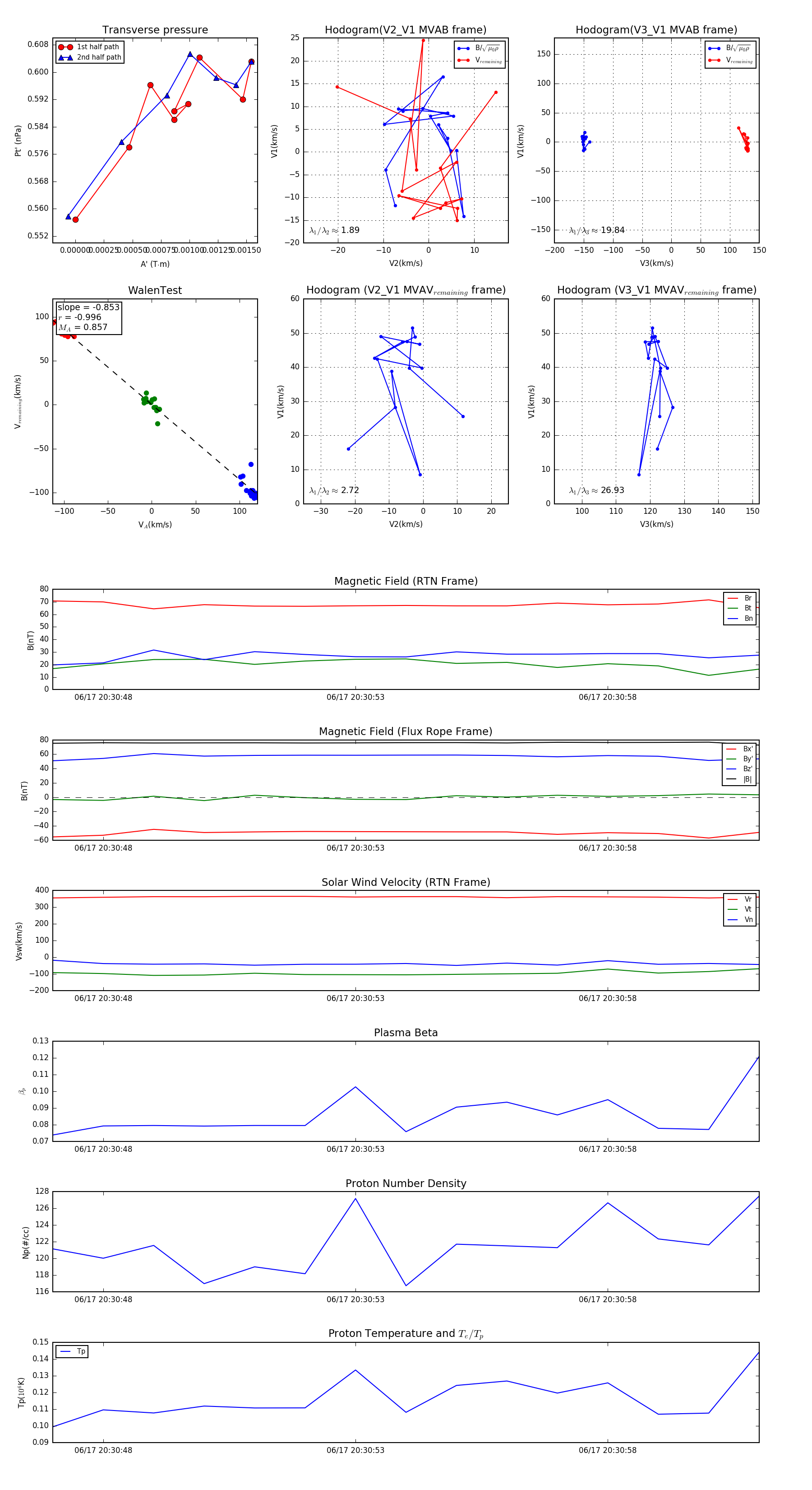
Flux Rope in 2023

Flux Rope Event 2023-06-17 20:30:47 ~ 2023-06-17 20:31:01 (15 seconds)


plot