HOME   LIST
‹–   –›

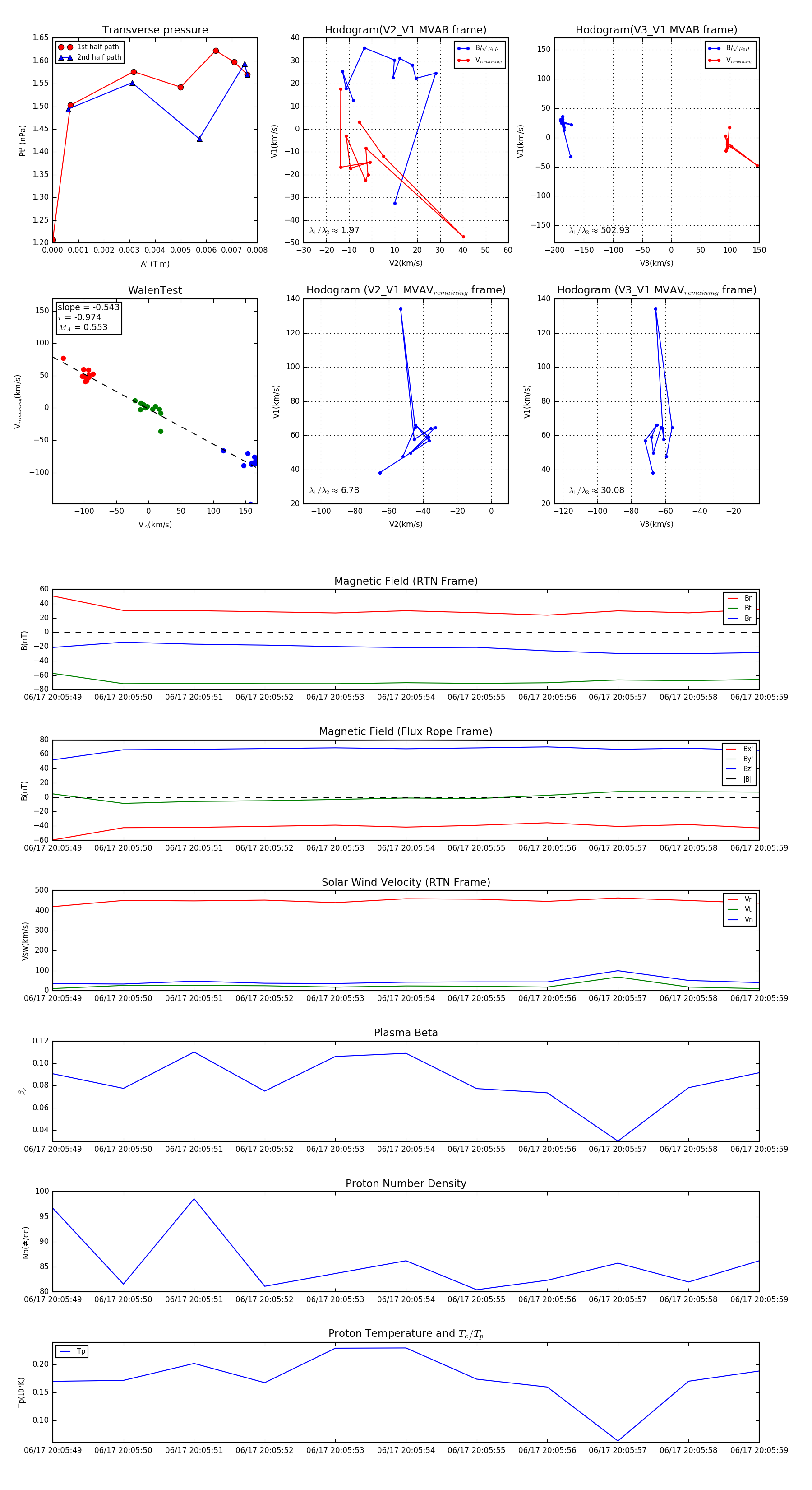
Flux Rope in 2023

Flux Rope Event 2023-06-17 20:05:49 ~ 2023-06-17 20:05:59 (11 seconds)


plot