HOME   LIST
‹–   –›

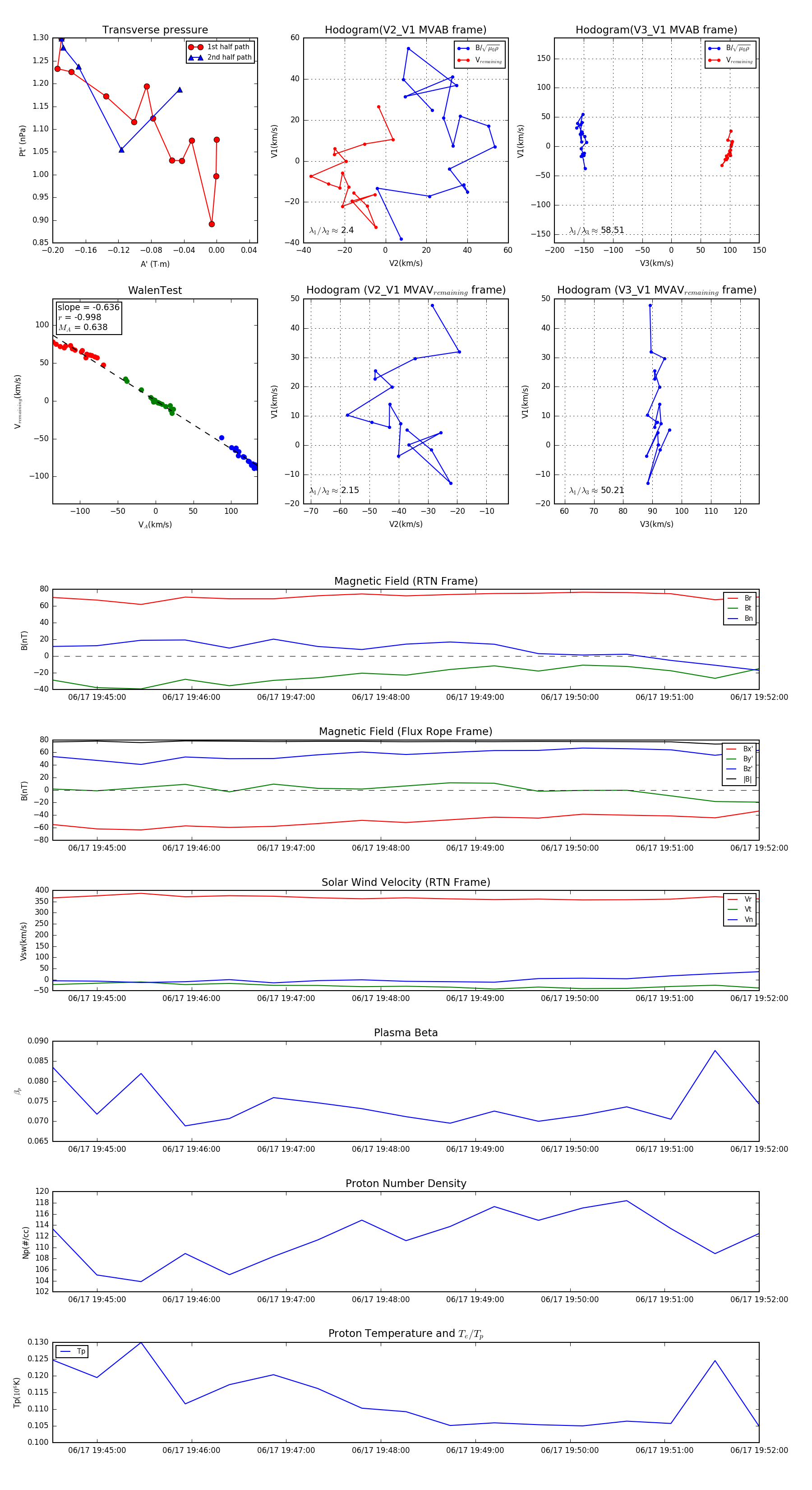
Flux Rope in 2023

Flux Rope Event 2023-06-17 19:44:32 ~ 2023-06-17 19:52:00 (449 seconds)


plot