HOME   LIST
‹–   –›

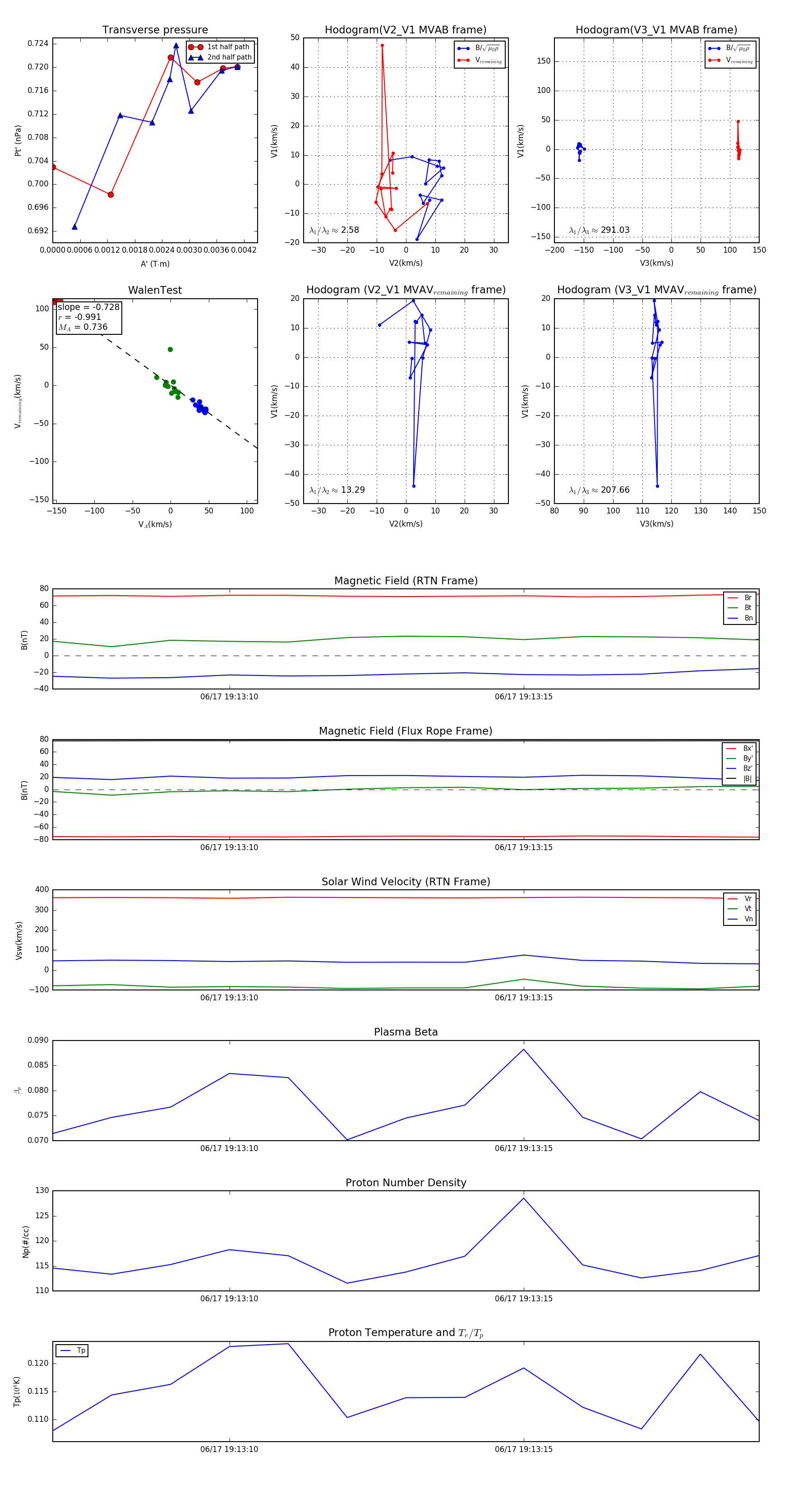
Flux Rope in 2023

Flux Rope Event 2023-06-17 19:13:07 ~ 2023-06-17 19:13:19 (13 seconds)


plot