HOME   LIST
‹–   –›

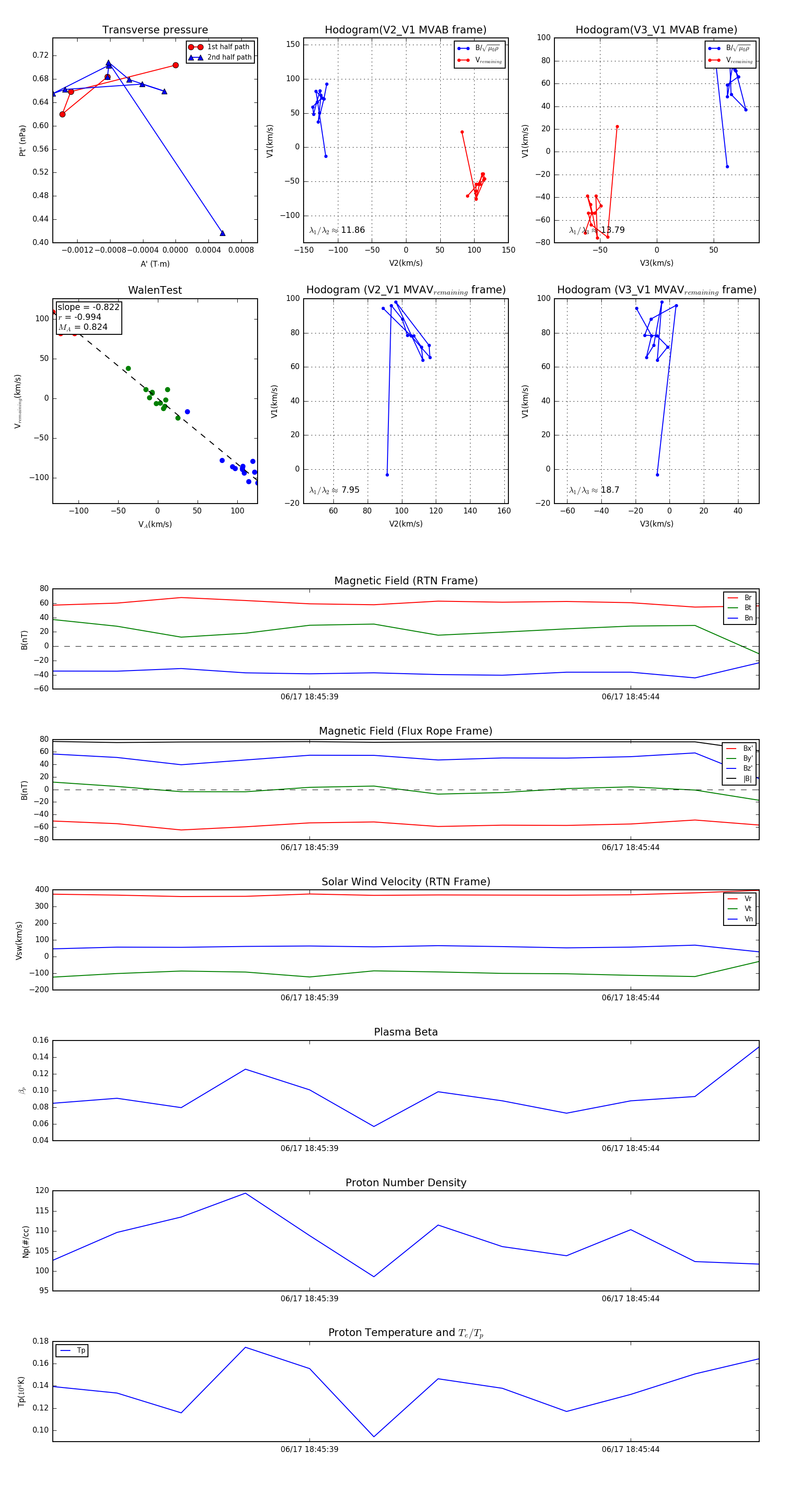
Flux Rope in 2023

Flux Rope Event 2023-06-17 18:45:35 ~ 2023-06-17 18:45:46 (12 seconds)


plot