HOME   LIST
‹–   –›

Flux Rope in 2023

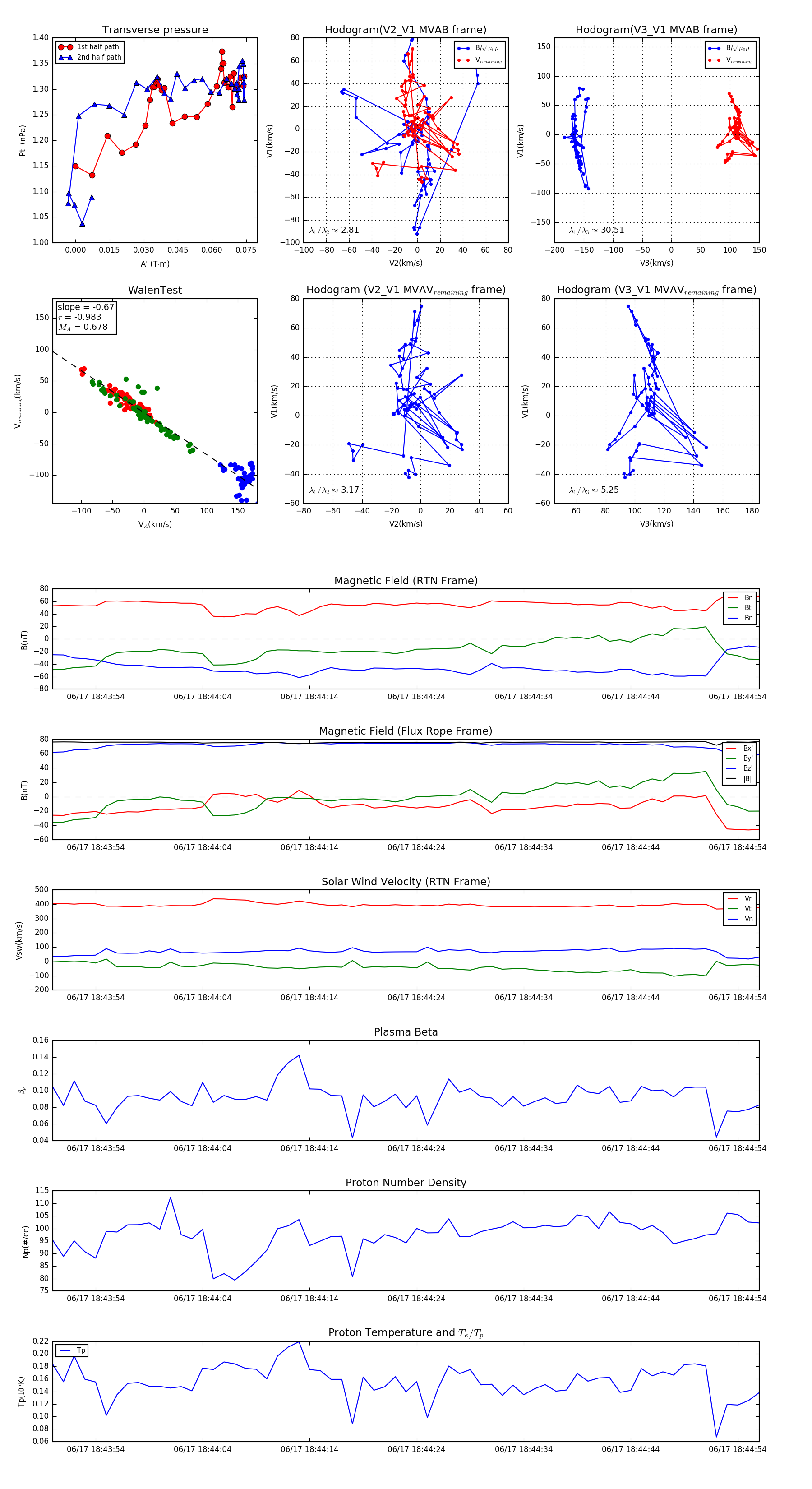
Flux Rope Event 2023-06-17 18:43:50 ~ 2023-06-17 18:44:56 (67 seconds)


plot