HOME   LIST
‹–   –›

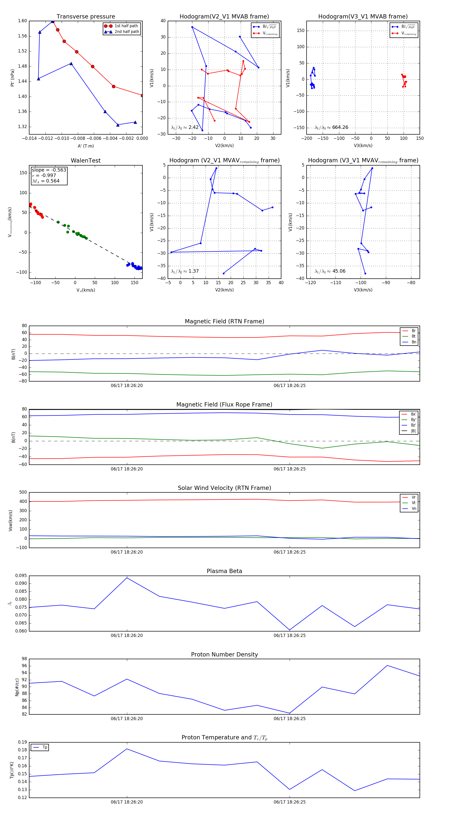
Flux Rope in 2023

Flux Rope Event 2023-06-17 18:26:17 ~ 2023-06-17 18:26:29 (13 seconds)


plot