HOME   LIST
‹–   –›

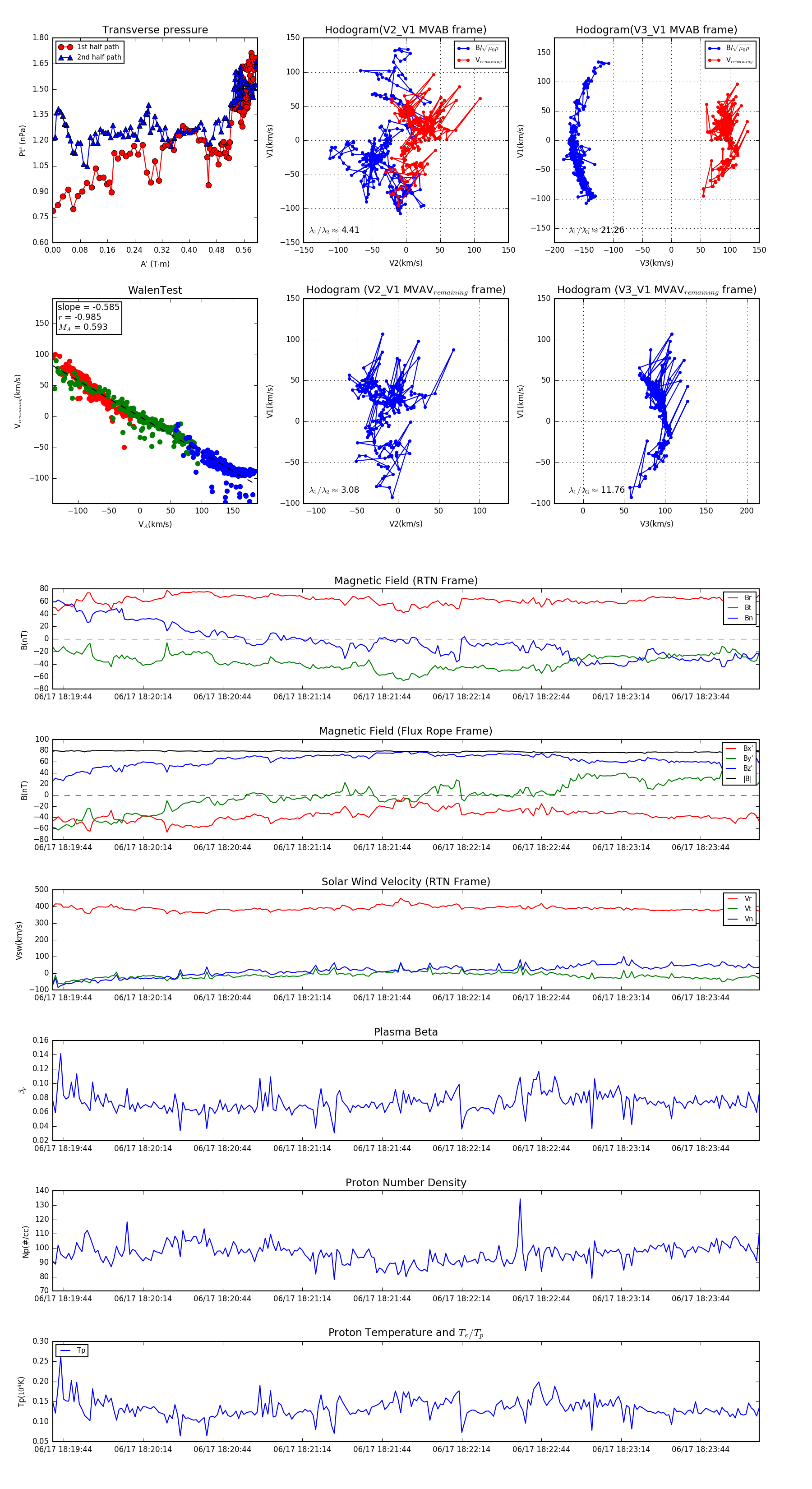
Flux Rope in 2023

Flux Rope Event 2023-06-17 18:19:40 ~ 2023-06-17 18:24:06 (267 seconds)


plot