HOME   LIST
‹–   –›

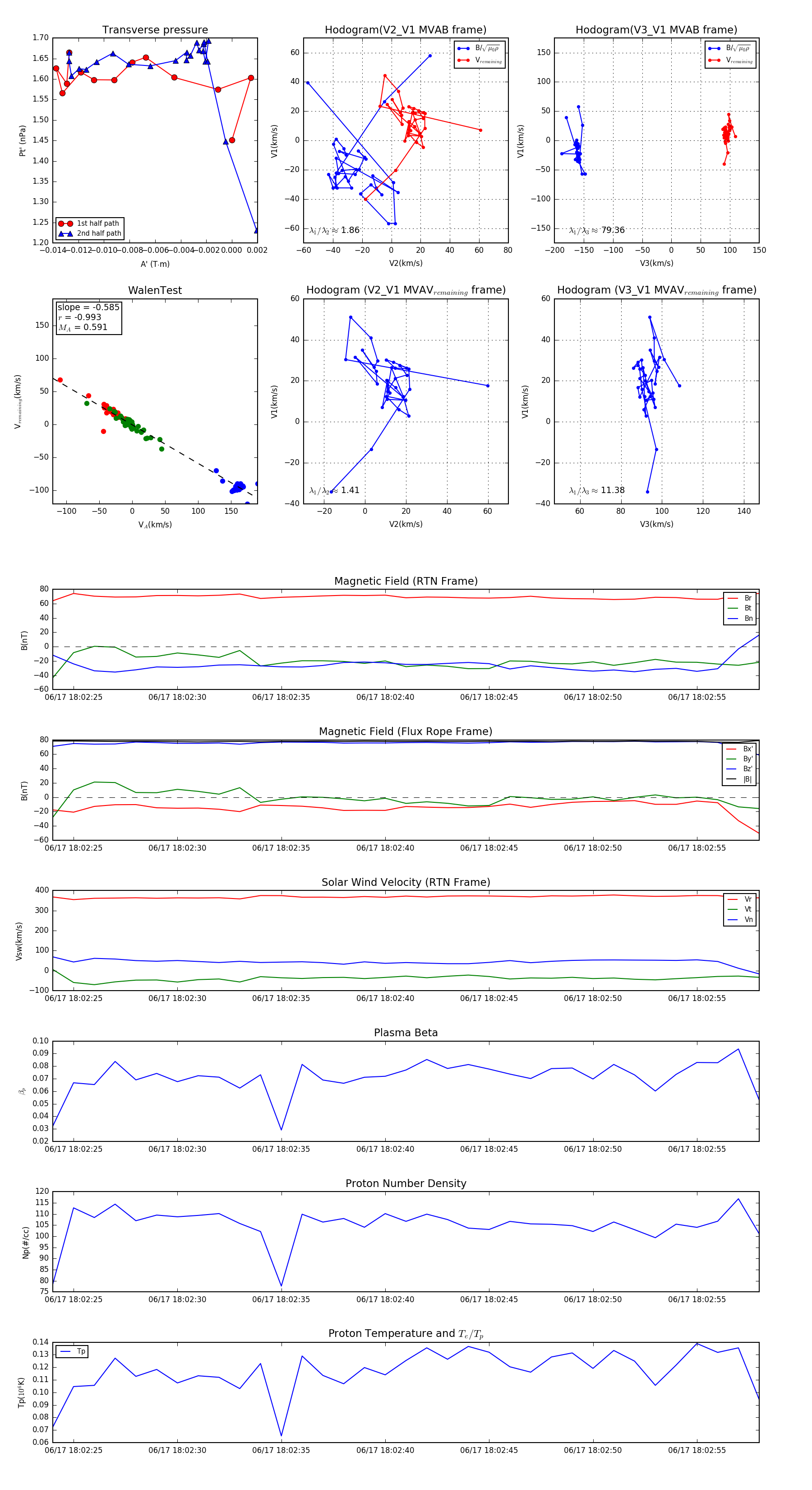
Flux Rope in 2023

Flux Rope Event 2023-06-17 18:02:24 ~ 2023-06-17 18:02:58 (35 seconds)


plot