HOME   LIST
‹–   –›

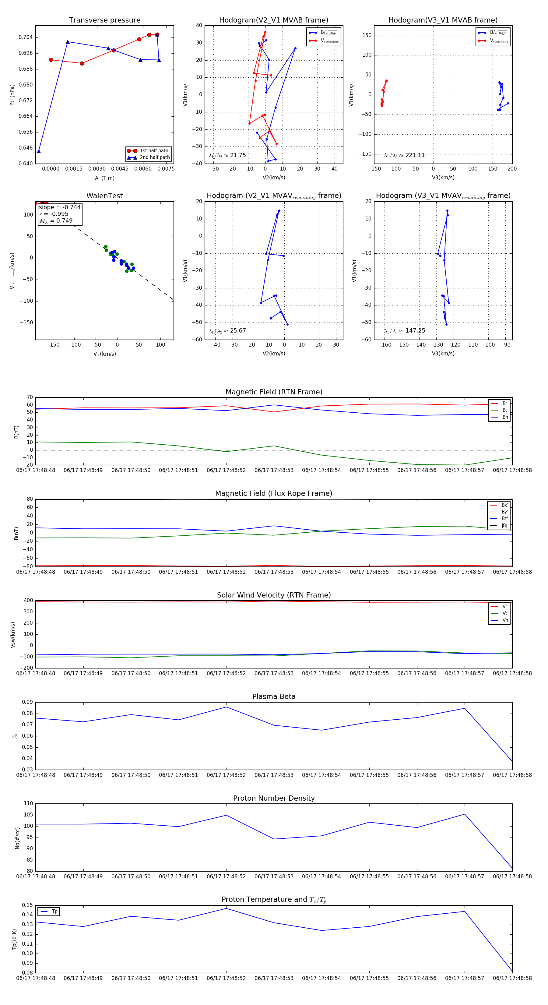
Flux Rope in 2023

Flux Rope Event 2023-06-17 17:48:48 ~ 2023-06-17 17:48:58 (11 seconds)


plot