HOME   LIST
‹–   –›

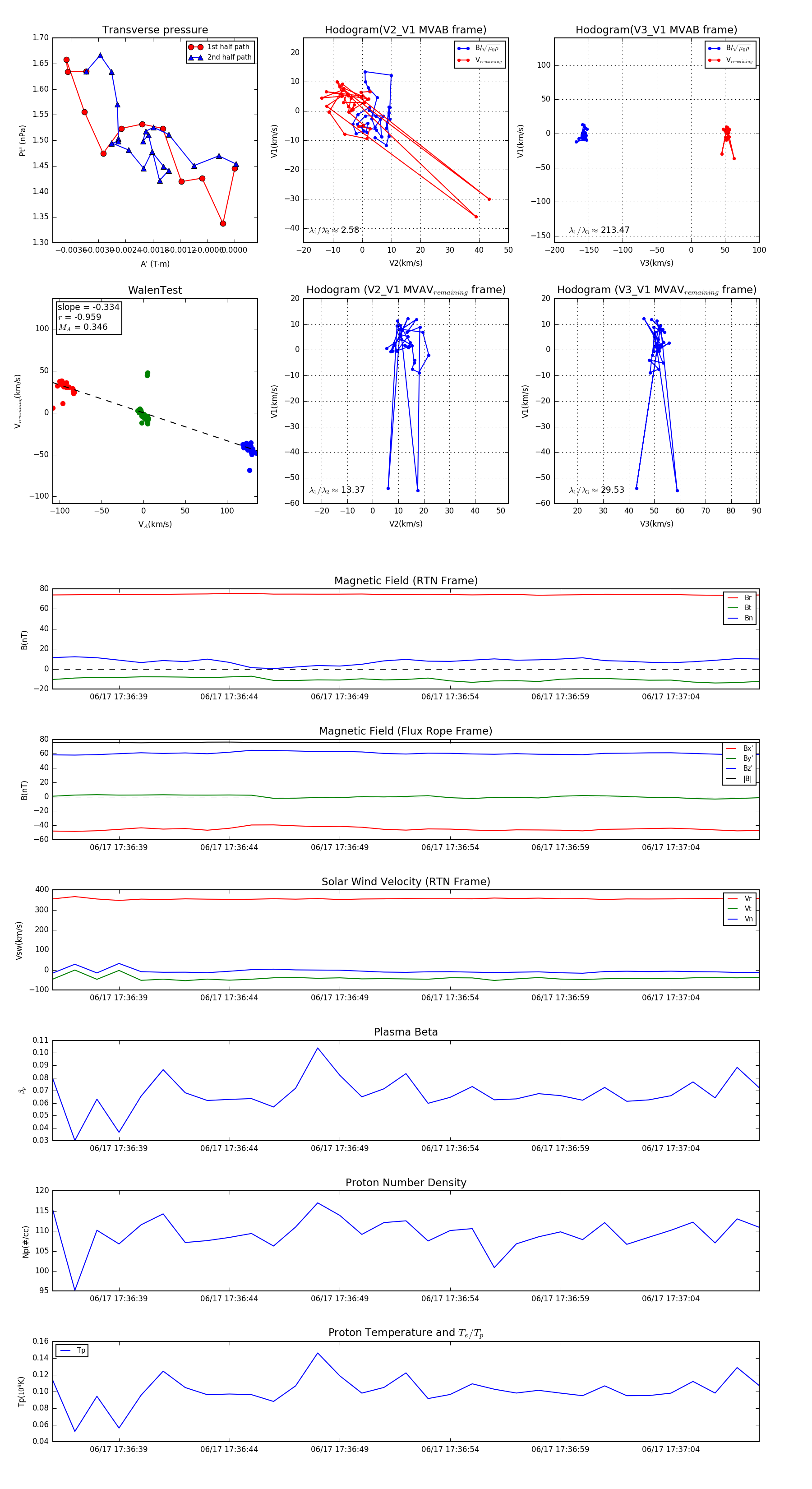
Flux Rope in 2023

Flux Rope Event 2023-06-17 17:36:36 ~ 2023-06-17 17:37:08 (33 seconds)


plot