HOME   LIST
‹–   –›

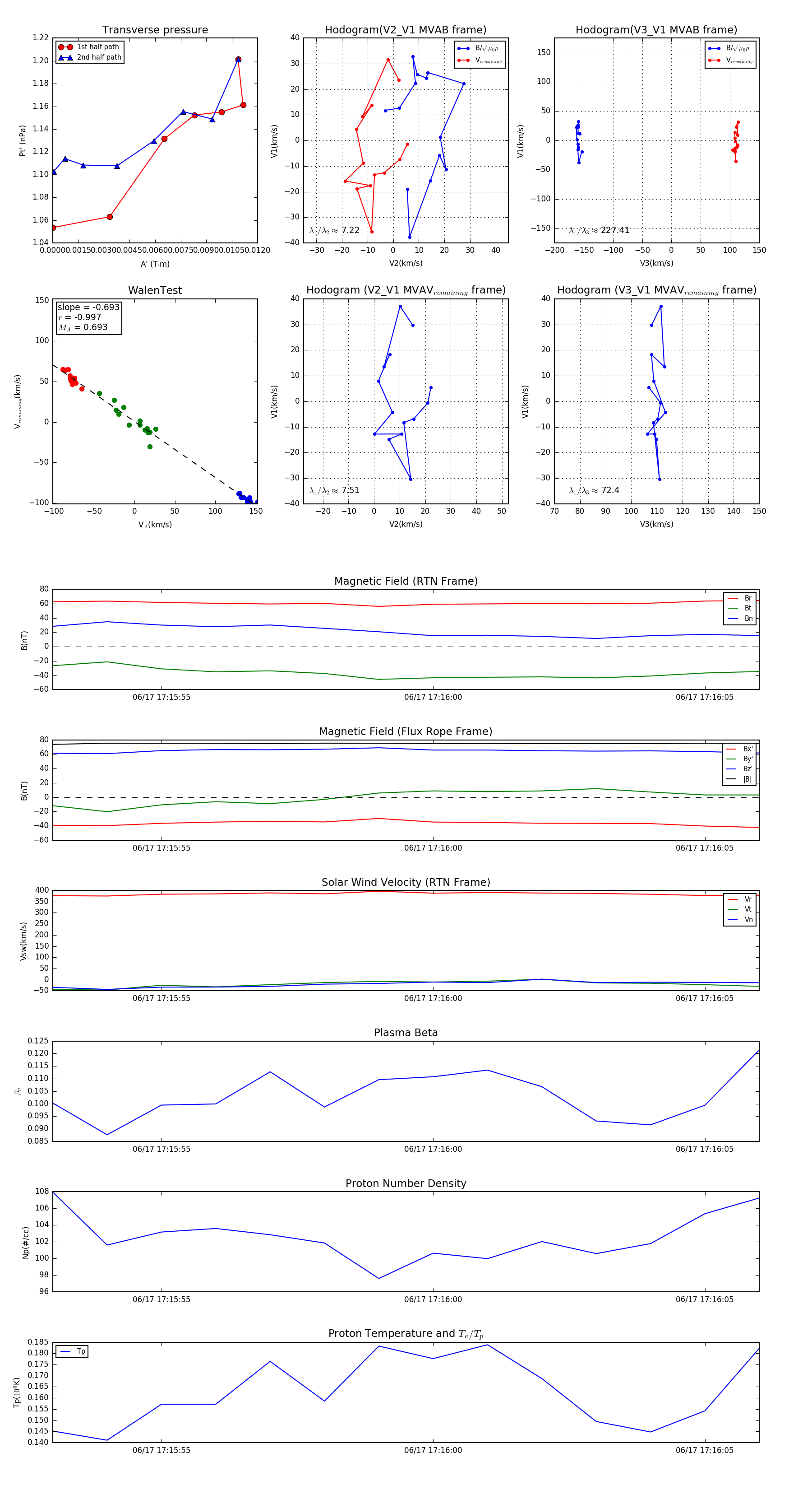
Flux Rope in 2023

Flux Rope Event 2023-06-17 17:15:53 ~ 2023-06-17 17:16:06 (14 seconds)


plot