HOME   LIST
‹–   –›

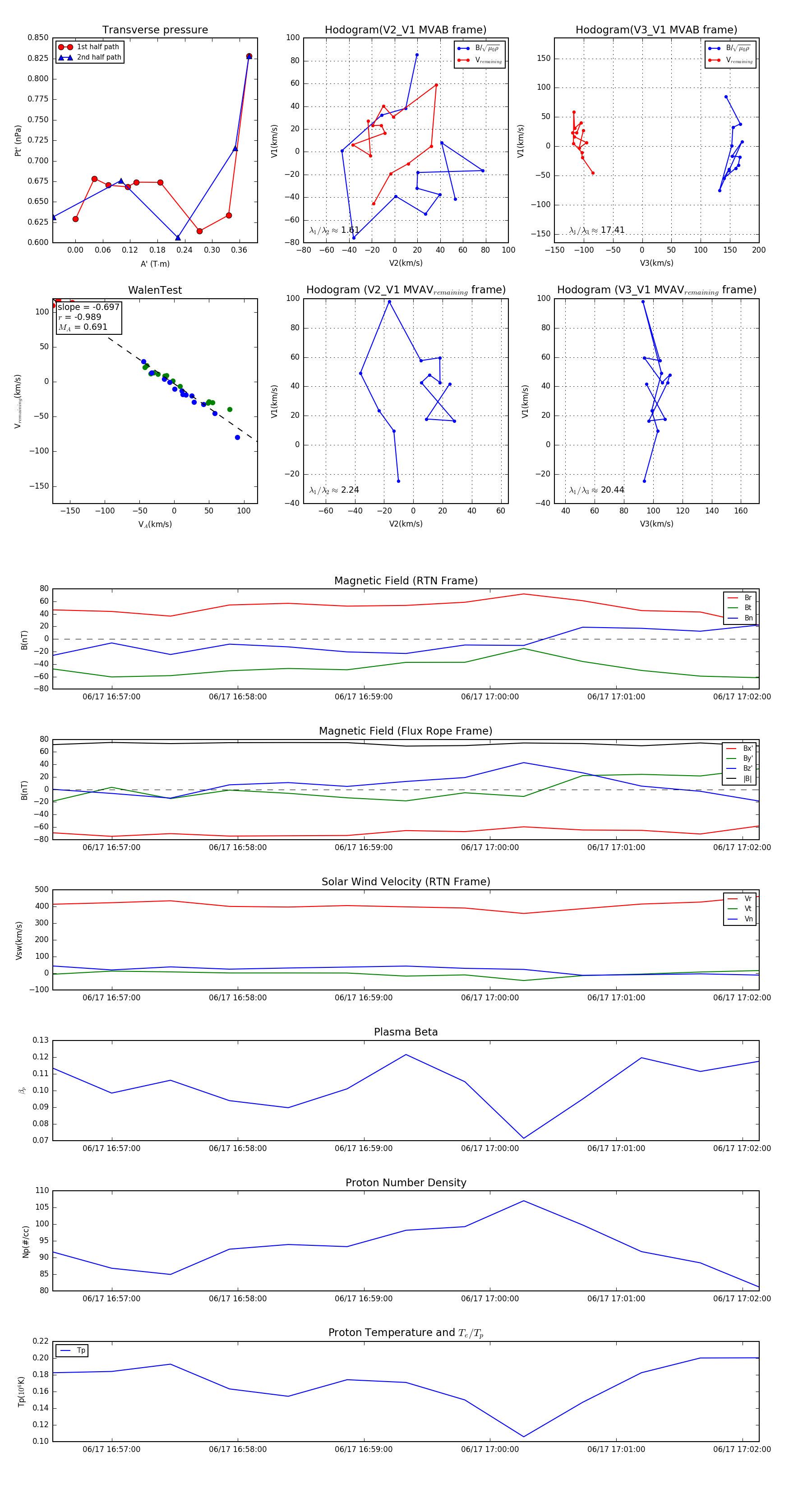
Flux Rope in 2023

Flux Rope Event 2023-06-17 16:56:32 ~ 2023-06-17 17:02:08 (337 seconds)


plot