HOME   LIST
‹–   –›

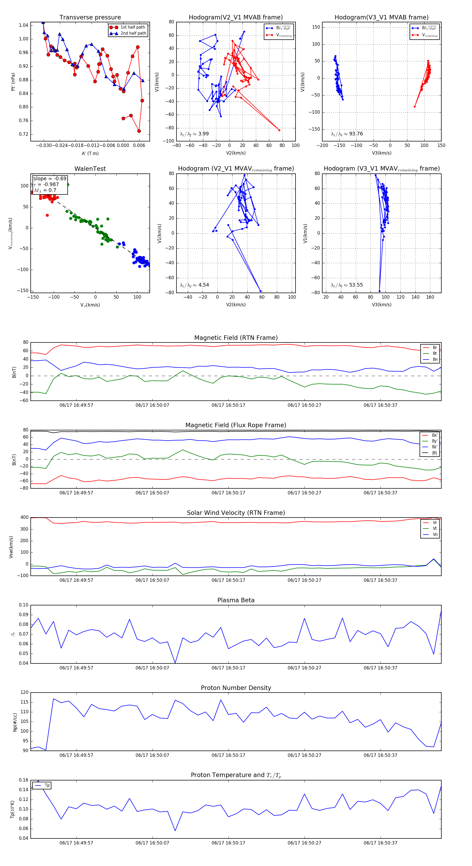
Flux Rope in 2023

Flux Rope Event 2023-06-17 16:49:51 ~ 2023-06-17 16:50:45 (55 seconds)


plot