HOME   LIST
‹–   –›

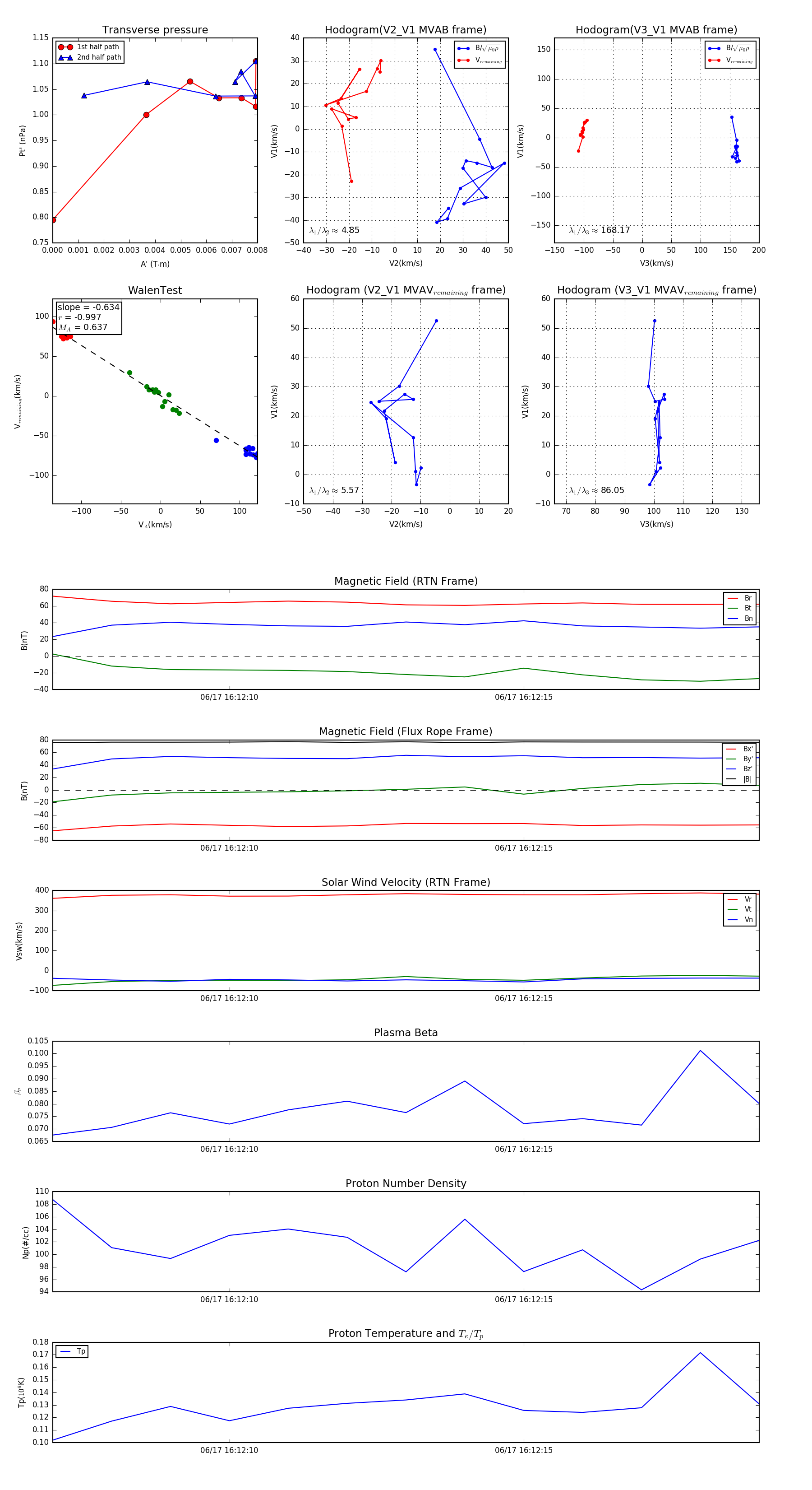
Flux Rope in 2023

Flux Rope Event 2023-06-17 16:12:07 ~ 2023-06-17 16:12:19 (13 seconds)


plot