HOME   LIST
‹–   –›

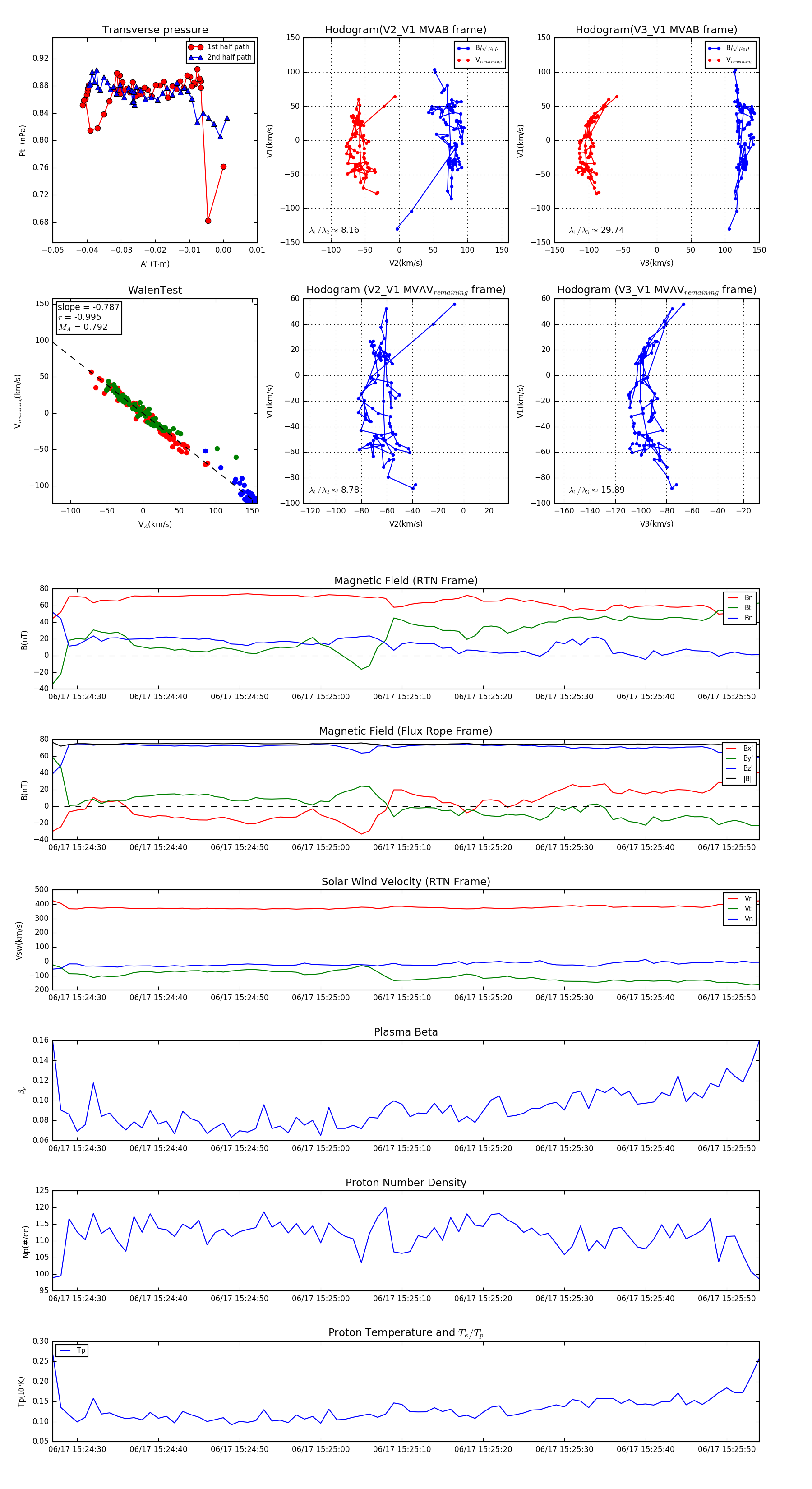
Flux Rope in 2023

Flux Rope Event 2023-06-17 15:24:27 ~ 2023-06-17 15:25:54 (88 seconds)


plot