HOME   LIST
‹–   –›

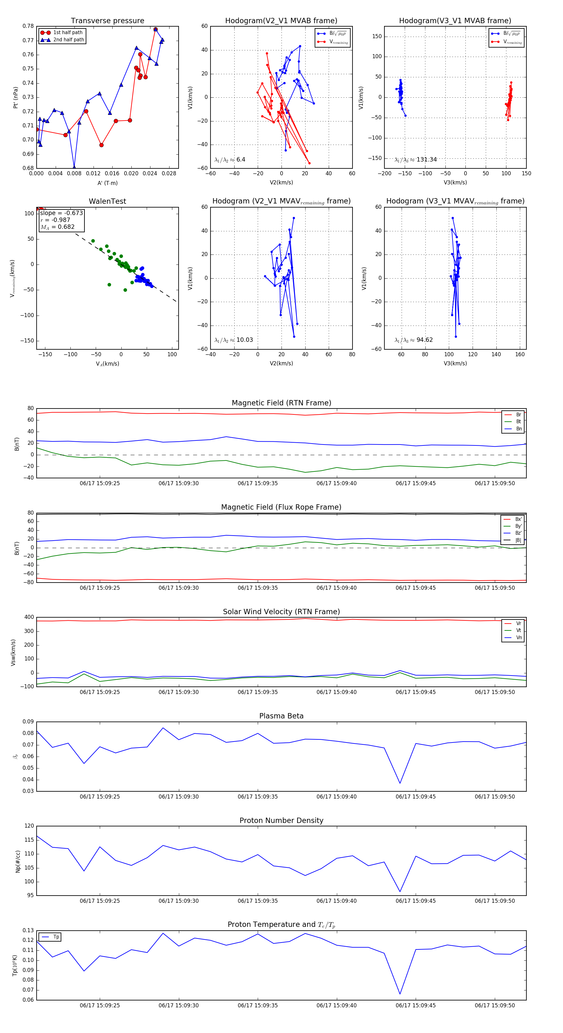
Flux Rope in 2023

Flux Rope Event 2023-06-17 15:09:21 ~ 2023-06-17 15:09:52 (32 seconds)


plot