HOME   LIST
‹–   –›

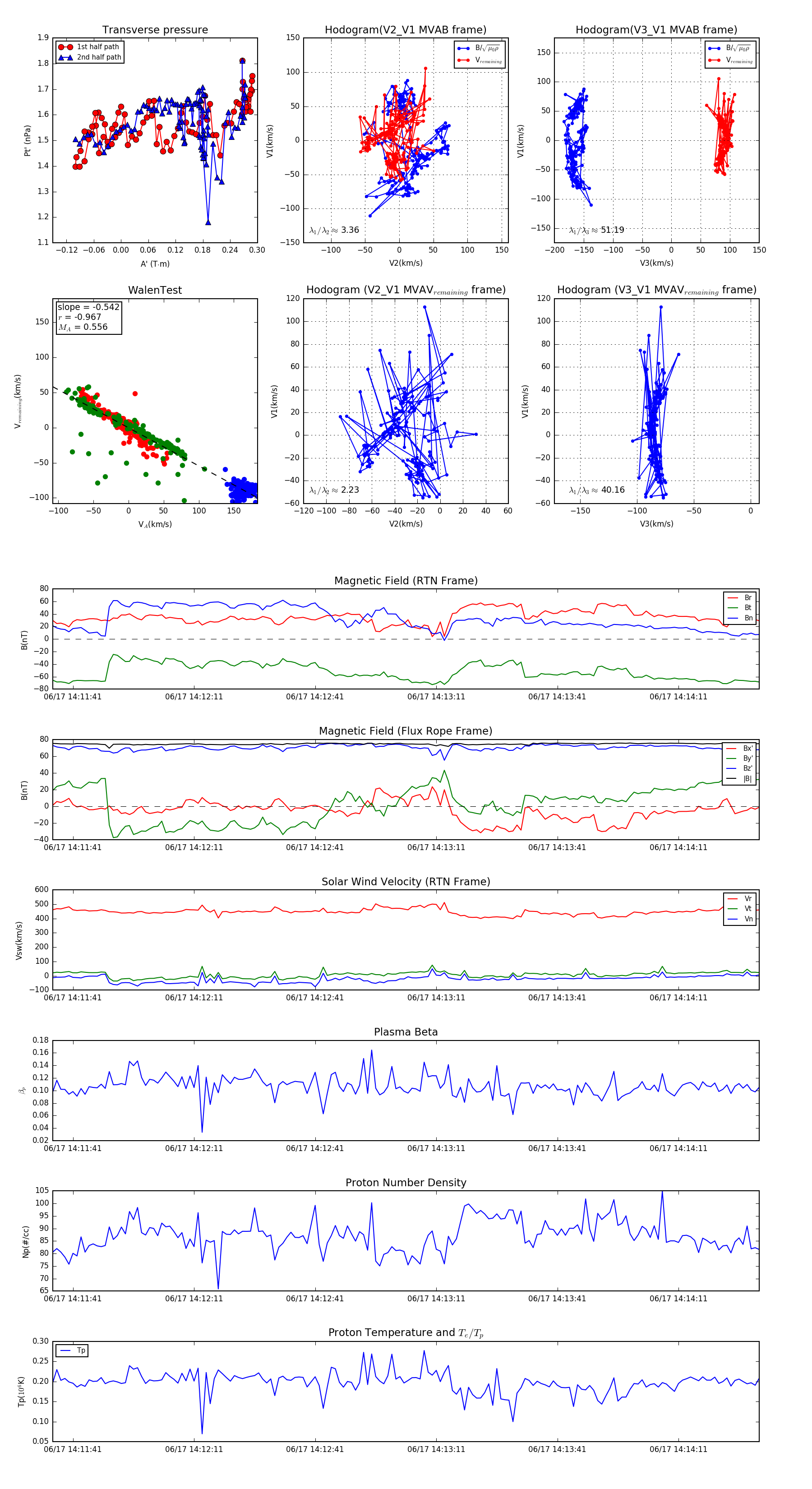
Flux Rope in 2023

Flux Rope Event 2023-06-17 14:11:36 ~ 2023-06-17 14:14:31 (176 seconds)


plot