HOME   LIST
‹–   –›

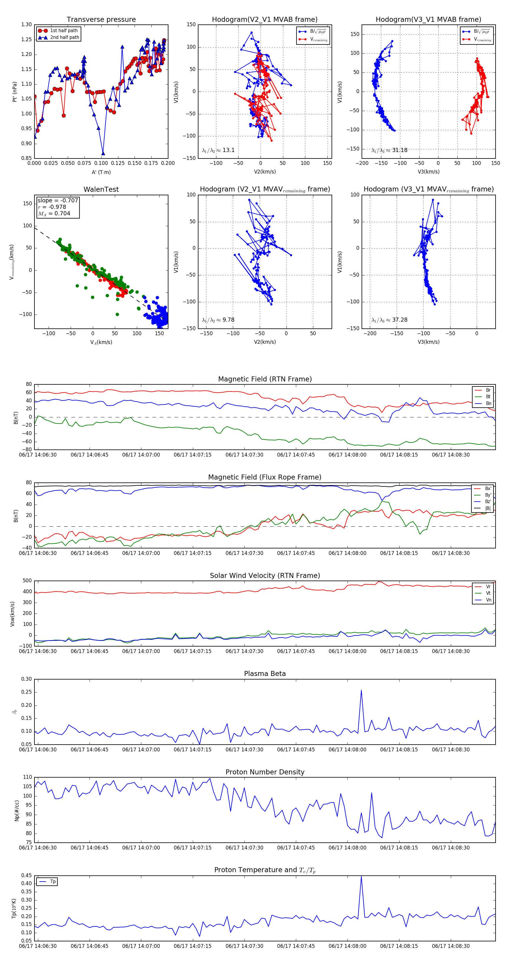
Flux Rope in 2023

Flux Rope Event 2023-06-17 14:06:29 ~ 2023-06-17 14:08:43 (135 seconds)


plot