HOME   LIST
‹–   –›

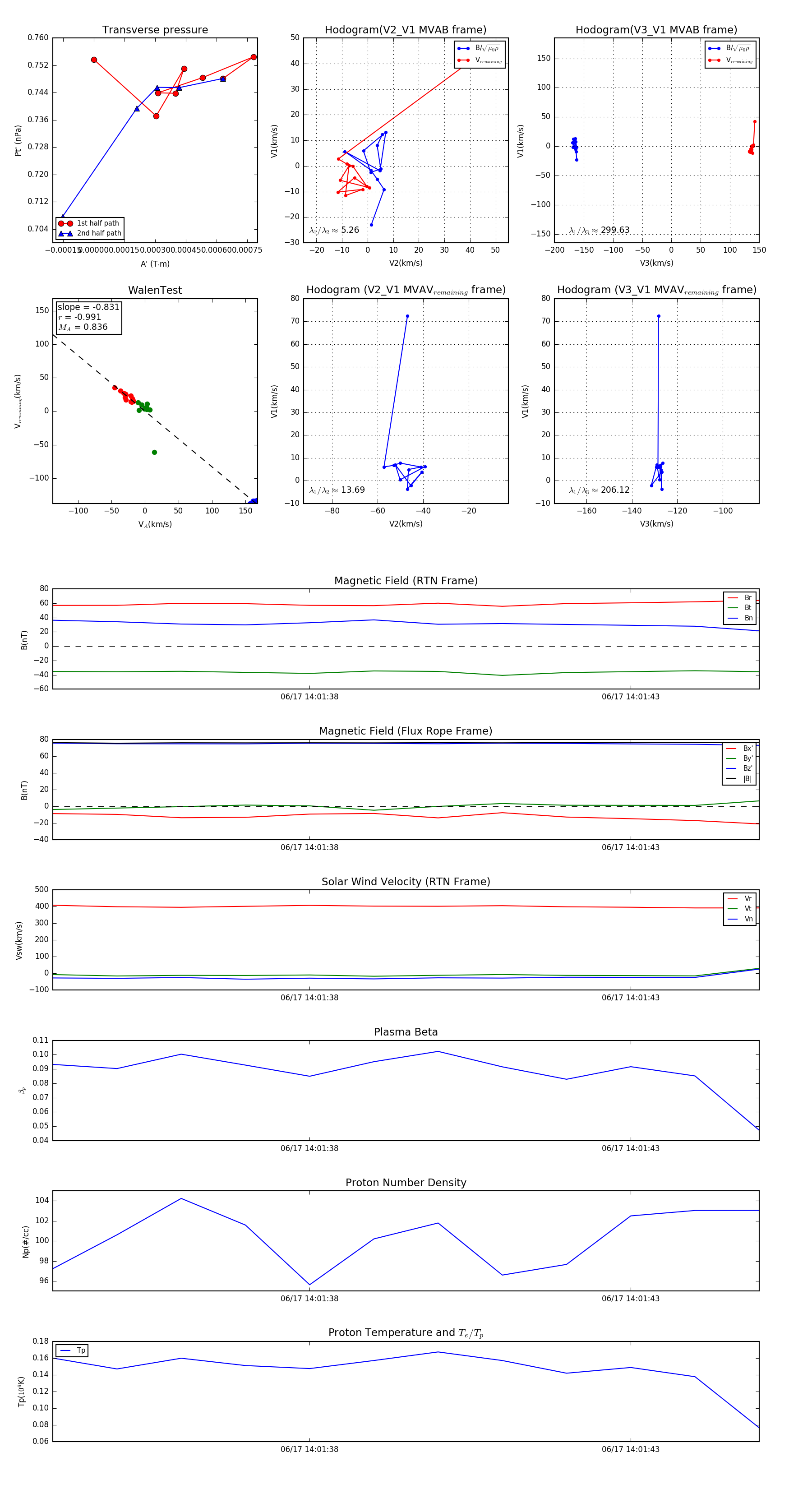
Flux Rope in 2023

Flux Rope Event 2023-06-17 14:01:34 ~ 2023-06-17 14:01:45 (12 seconds)


plot