HOME   LIST
‹–   –›

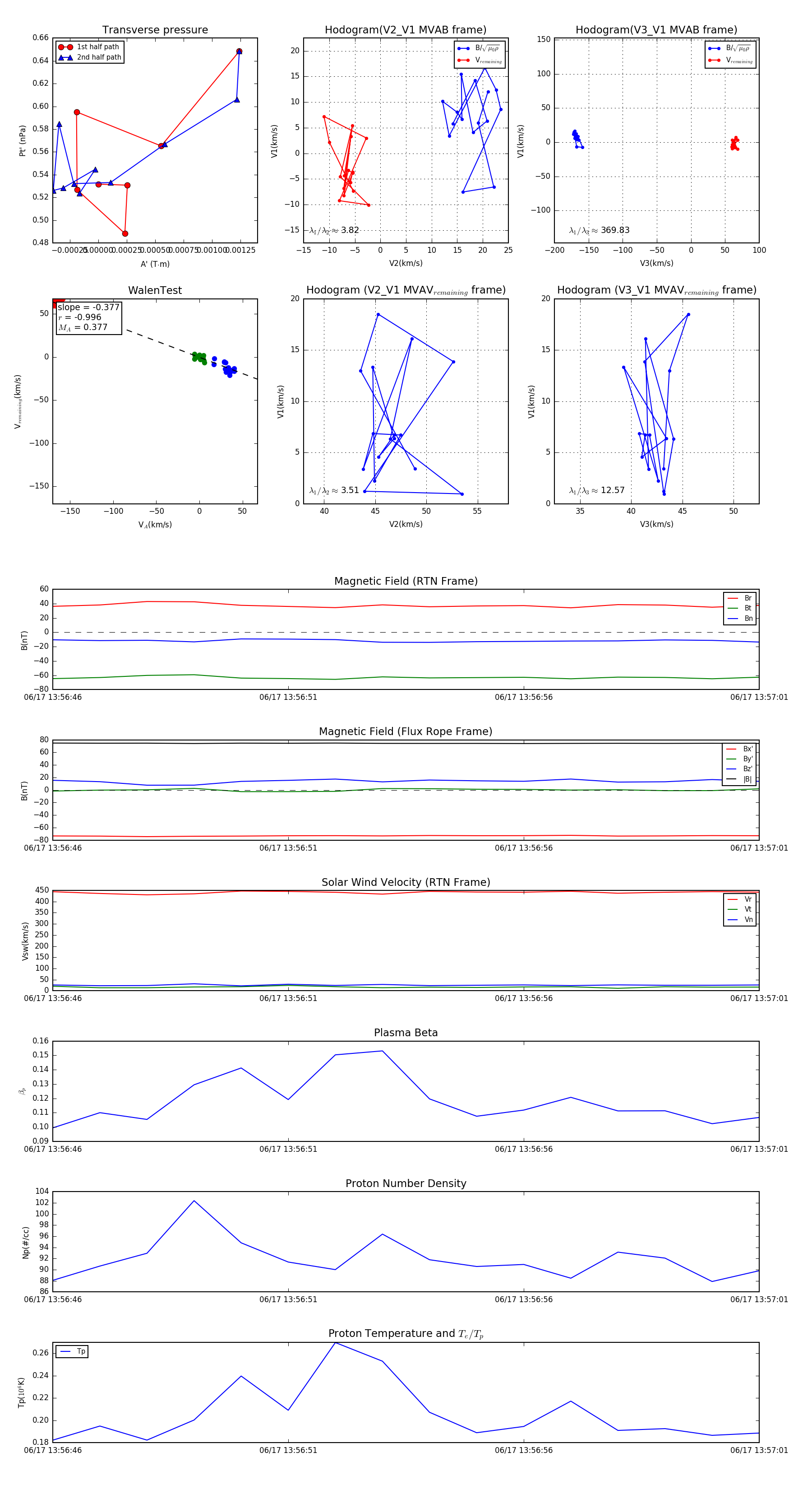
Flux Rope in 2023

Flux Rope Event 2023-06-17 13:56:46 ~ 2023-06-17 13:57:01 (16 seconds)


plot