HOME   LIST
‹–   –›

Flux Rope in 2023

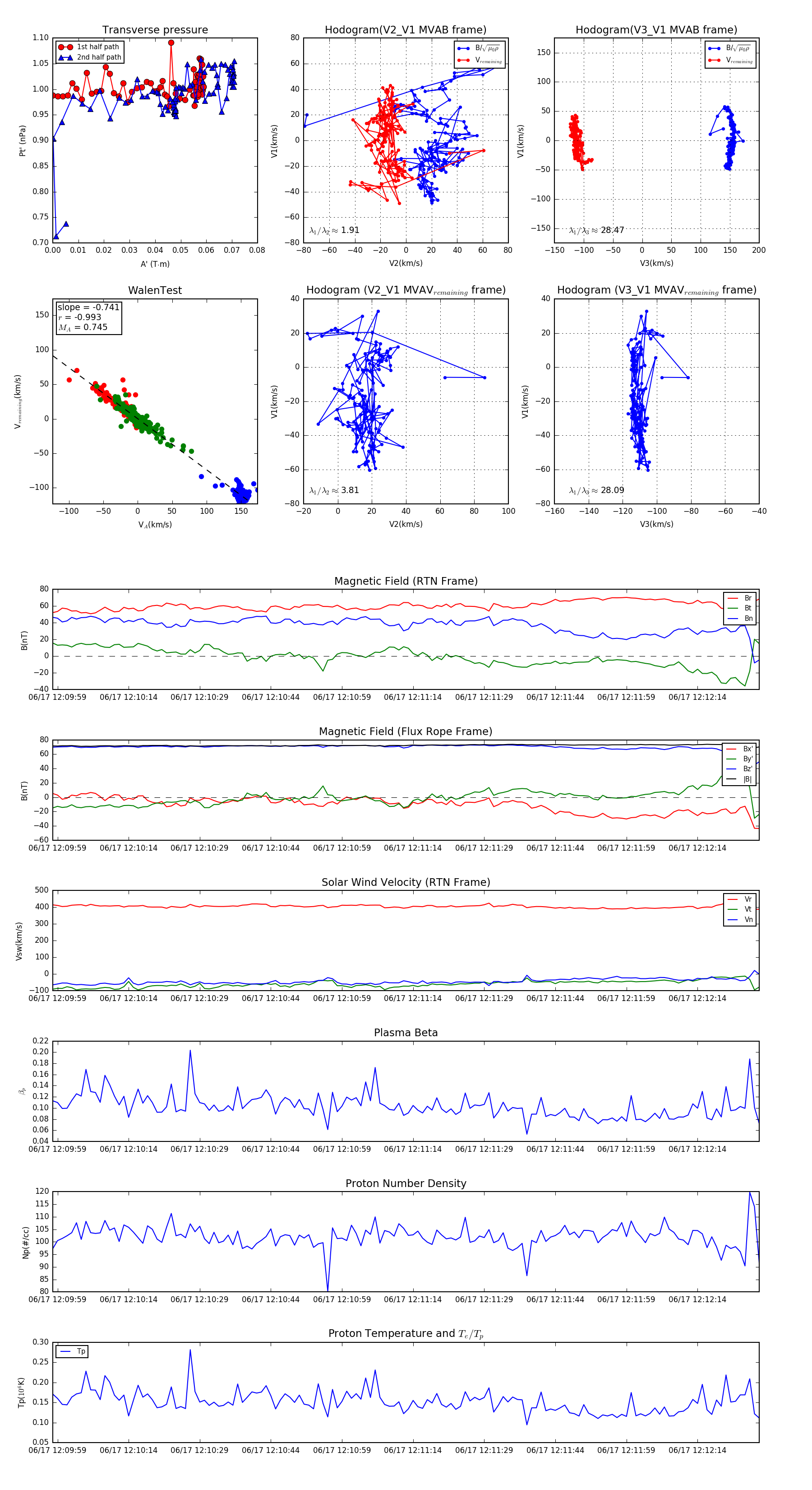
Flux Rope Event 2023-06-17 12:09:58 ~ 2023-06-17 12:12:27 (150 seconds)


plot