HOME   LIST
‹–   –›

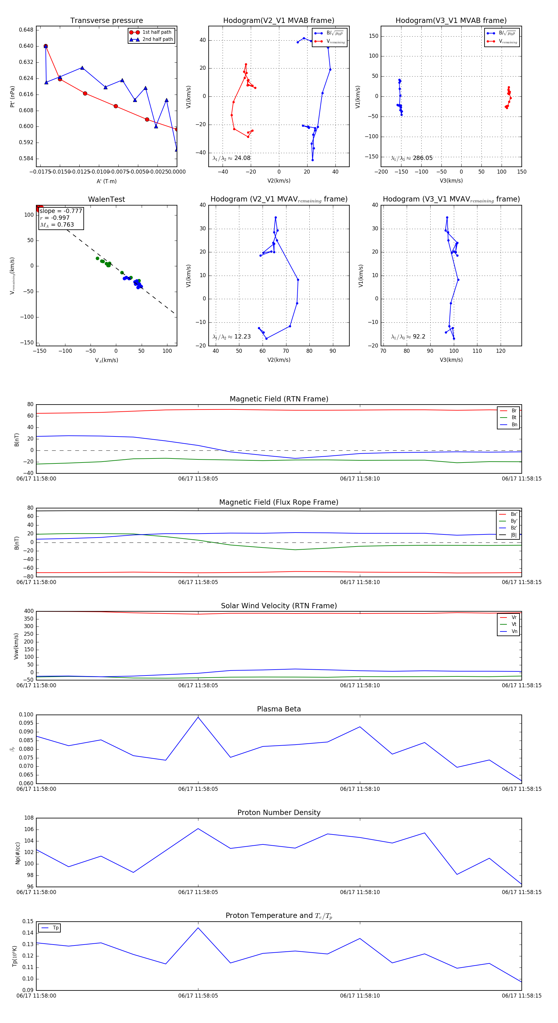
Flux Rope in 2023

Flux Rope Event 2023-06-17 11:58:00 ~ 2023-06-17 11:58:15 (16 seconds)


plot