HOME   LIST
‹–   –›

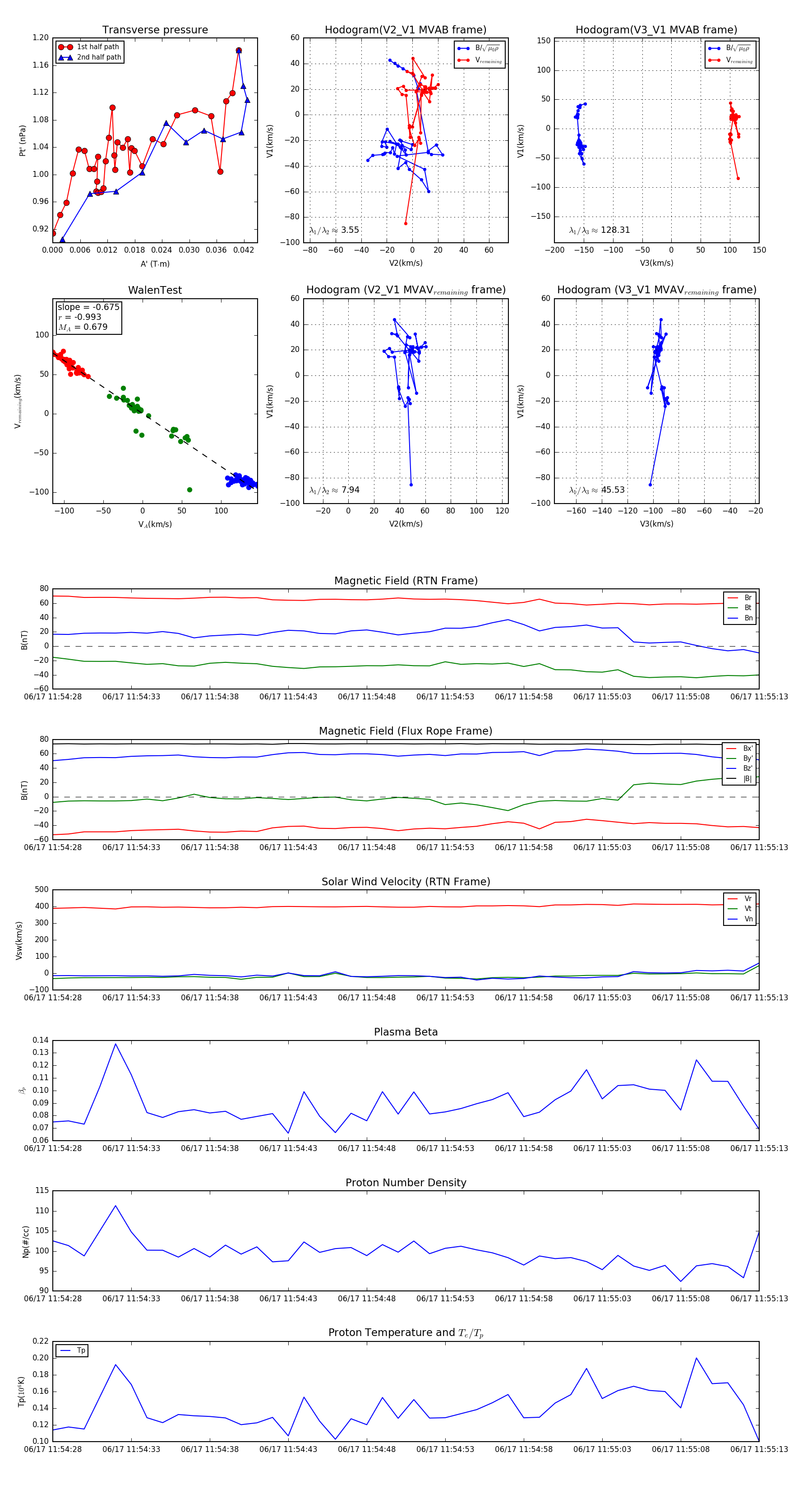
Flux Rope in 2023

Flux Rope Event 2023-06-17 11:54:28 ~ 2023-06-17 11:55:13 (46 seconds)


plot