HOME   LIST
‹–   –›

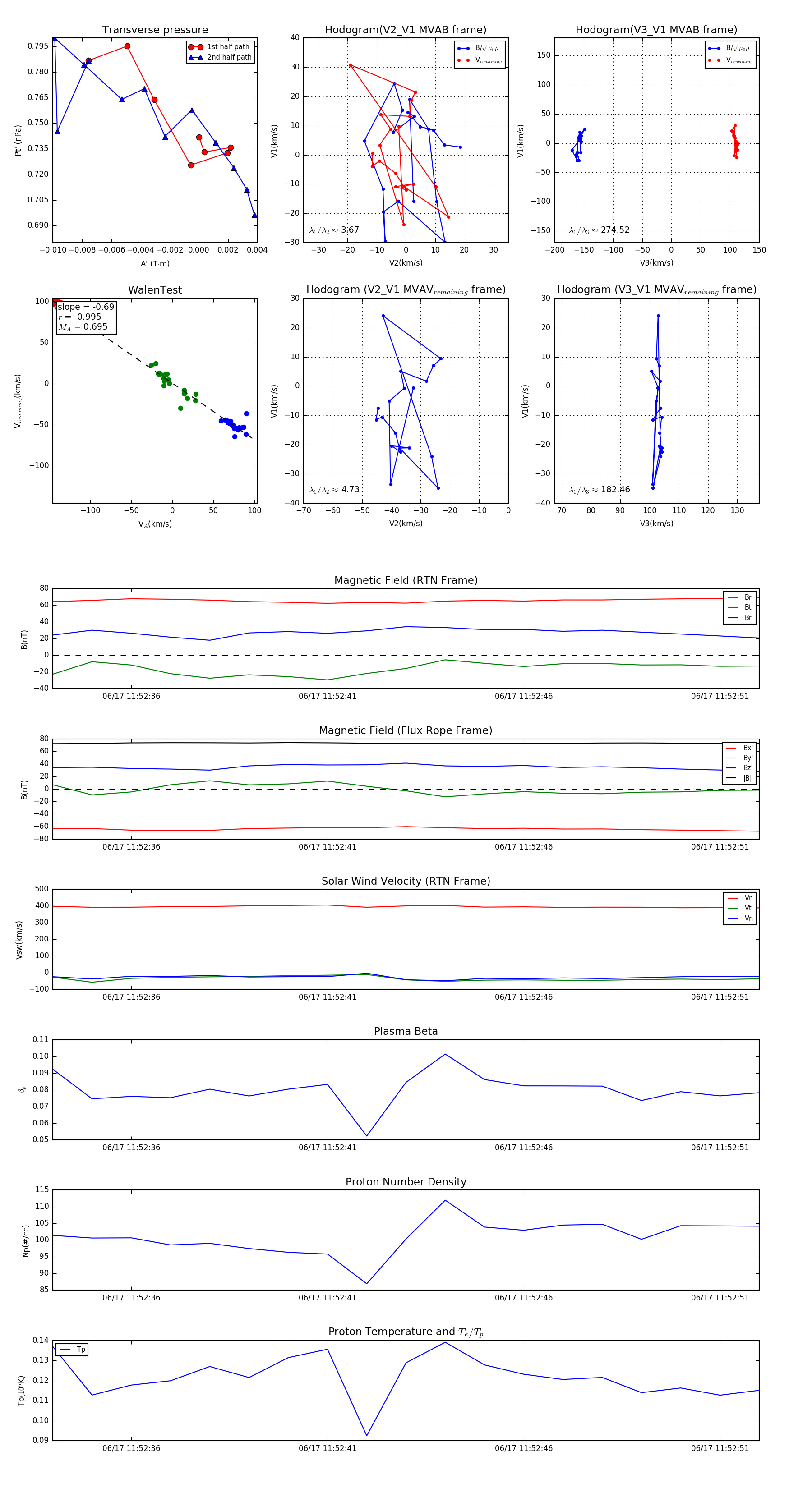
Flux Rope in 2023

Flux Rope Event 2023-06-17 11:52:34 ~ 2023-06-17 11:52:52 (19 seconds)


plot