HOME   LIST
‹–   –›

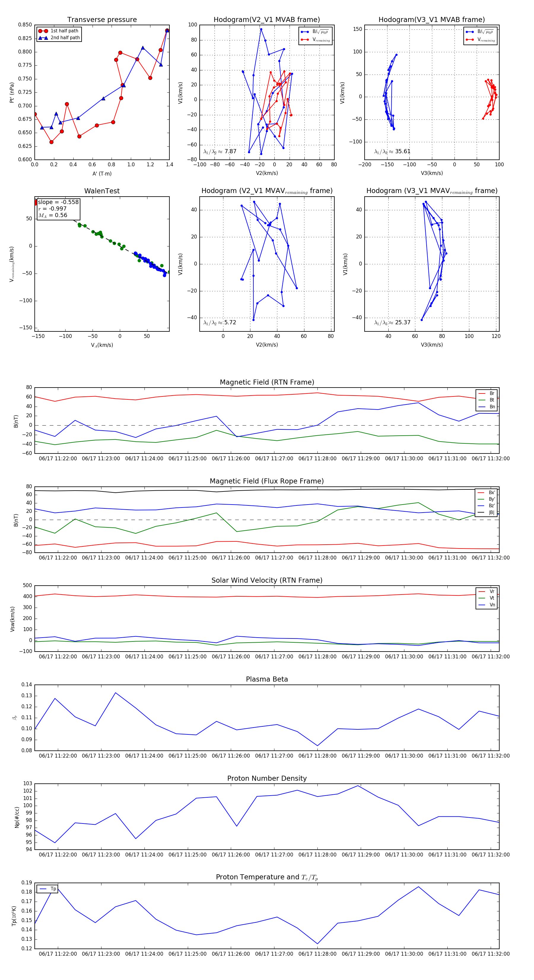
Flux Rope in 2023

Flux Rope Event 2023-06-17 11:21:28 ~ 2023-06-17 11:32:12 (645 seconds)


plot