HOME   LIST
‹–   –›

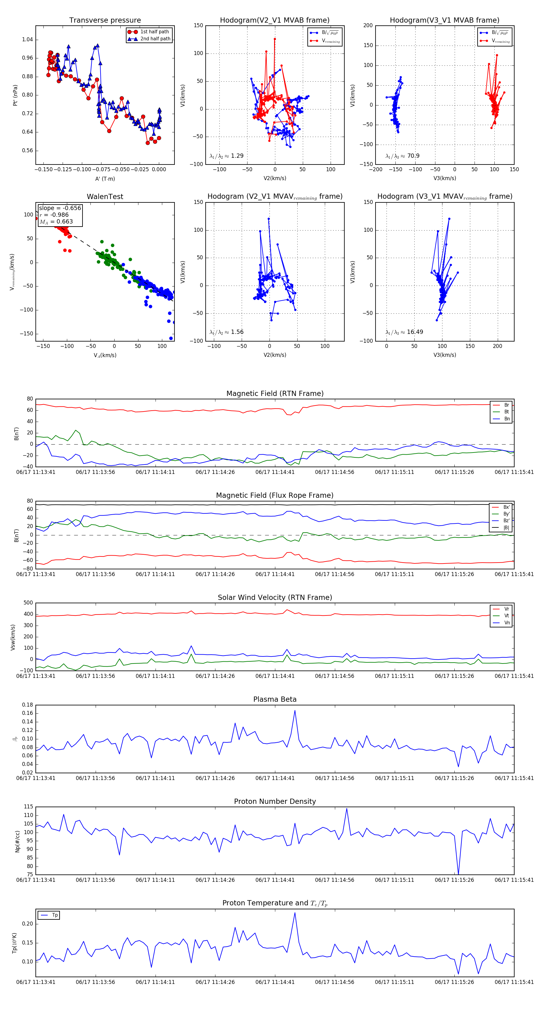
Flux Rope in 2023

Flux Rope Event 2023-06-17 11:13:41 ~ 2023-06-17 11:15:41 (121 seconds)


plot