HOME   LIST
‹–   –›

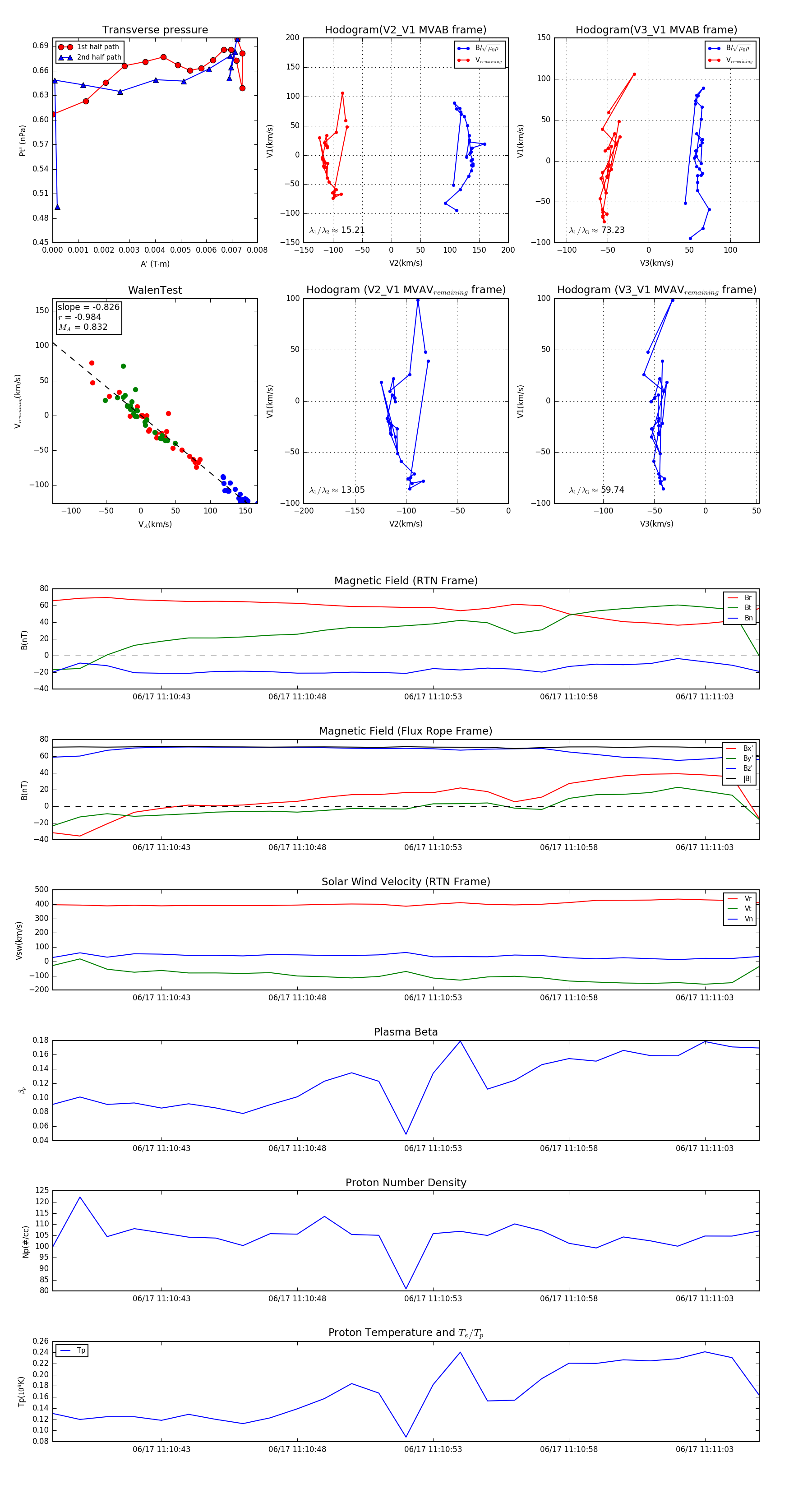
Flux Rope in 2023

Flux Rope Event 2023-06-17 11:10:39 ~ 2023-06-17 11:11:05 (27 seconds)


plot