HOME   LIST
‹–   –›

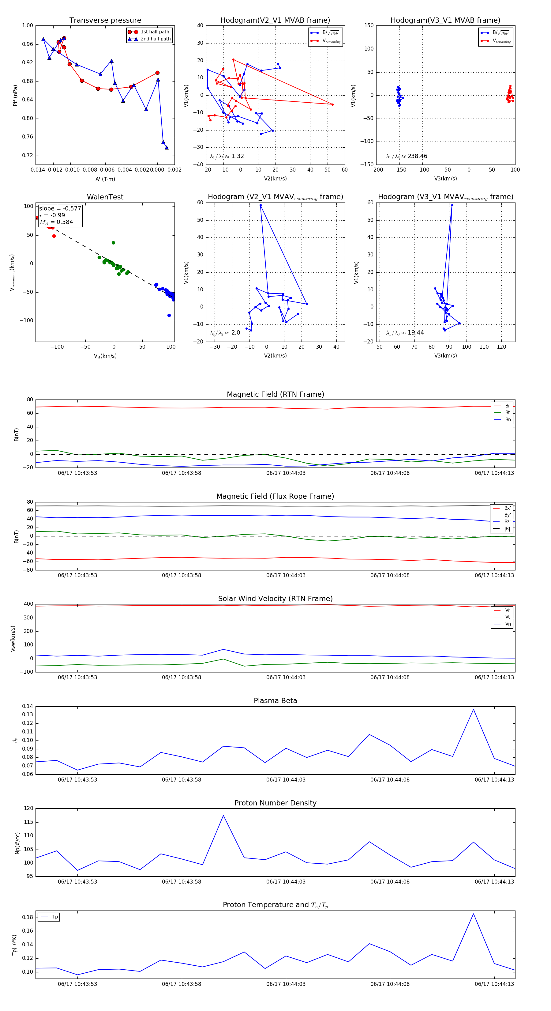
Flux Rope in 2023

Flux Rope Event 2023-06-17 10:43:51 ~ 2023-06-17 10:44:14 (24 seconds)


plot