HOME   LIST
‹–   –›

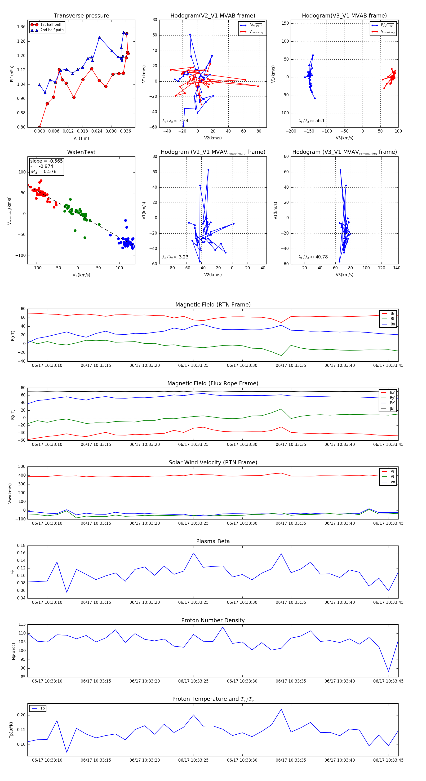
Flux Rope in 2023

Flux Rope Event 2023-06-17 10:33:08 ~ 2023-06-17 10:33:46 (39 seconds)


plot