HOME   LIST
‹–   –›

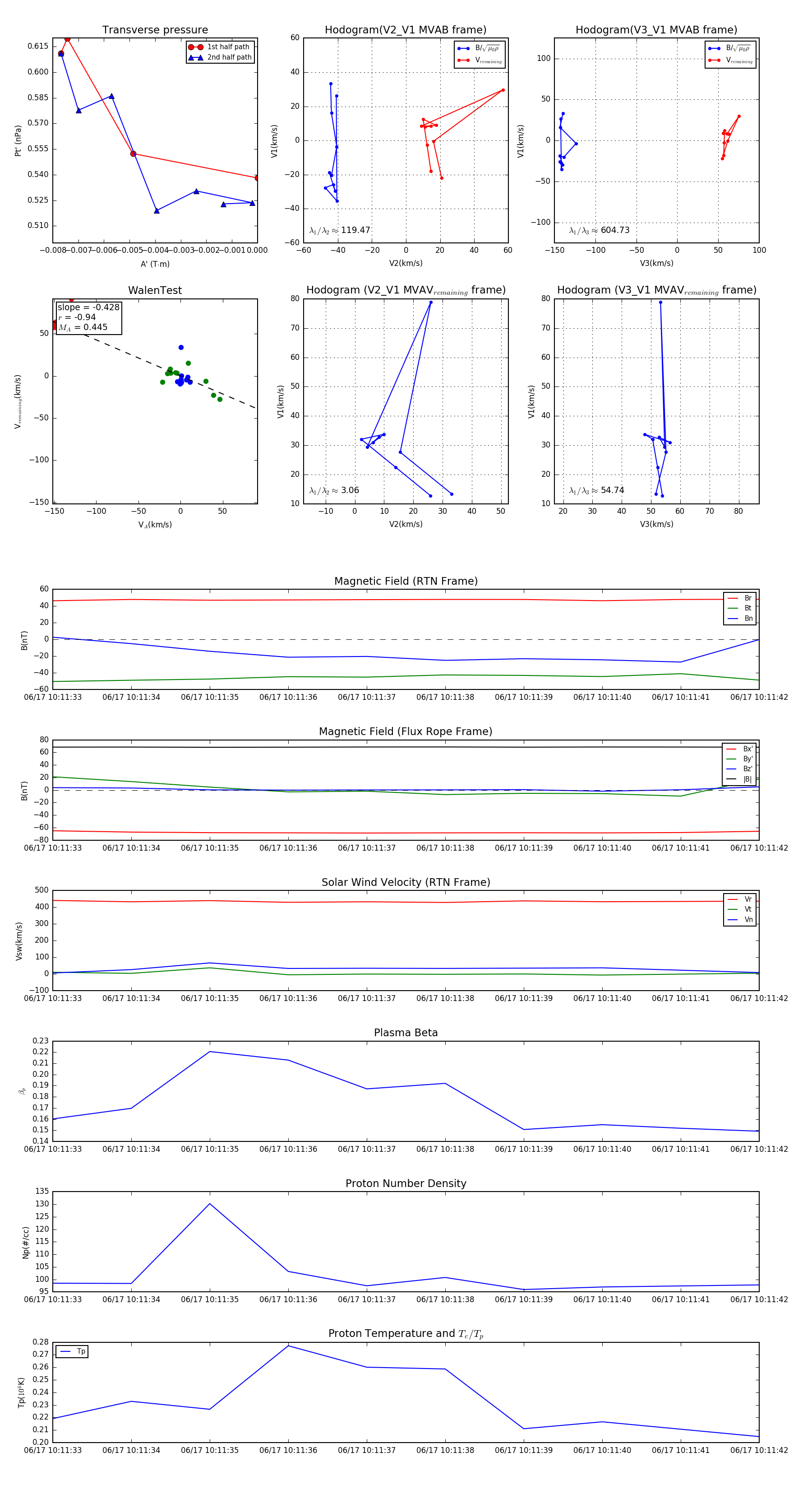
Flux Rope in 2023

Flux Rope Event 2023-06-17 10:11:33 ~ 2023-06-17 10:11:42 (10 seconds)


plot