HOME   LIST
‹–   –›

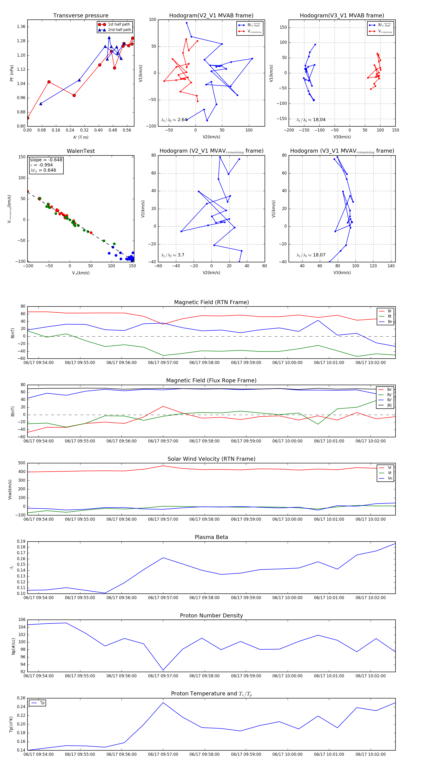
Flux Rope in 2023

Flux Rope Event 2023-06-17 09:53:44 ~ 2023-06-17 10:02:36 (533 seconds)


plot