HOME   LIST
‹–   –›

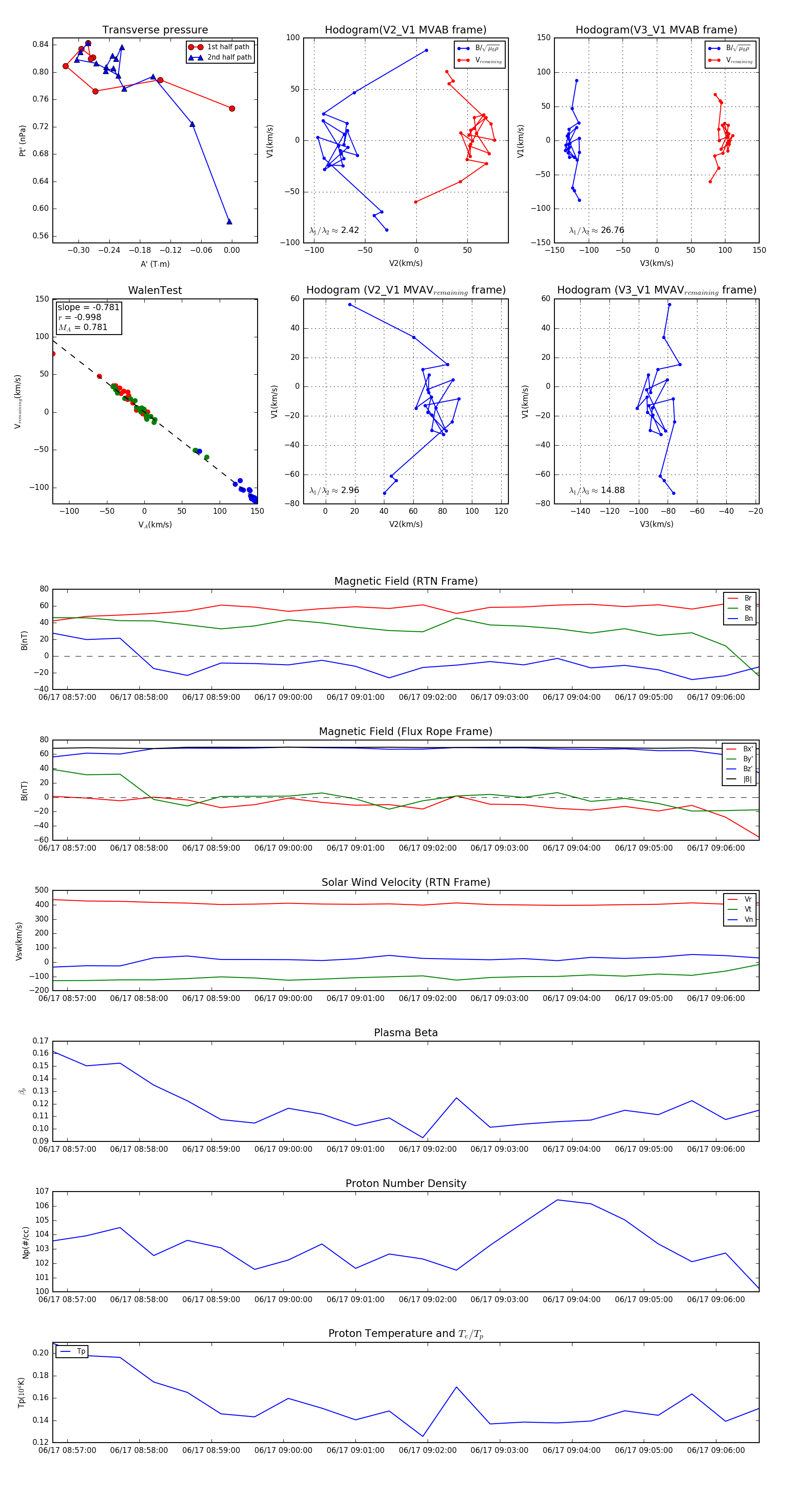
Flux Rope in 2023

Flux Rope Event 2023-06-17 08:56:48 ~ 2023-06-17 09:06:36 (589 seconds)


plot