HOME   LIST
‹–   –›

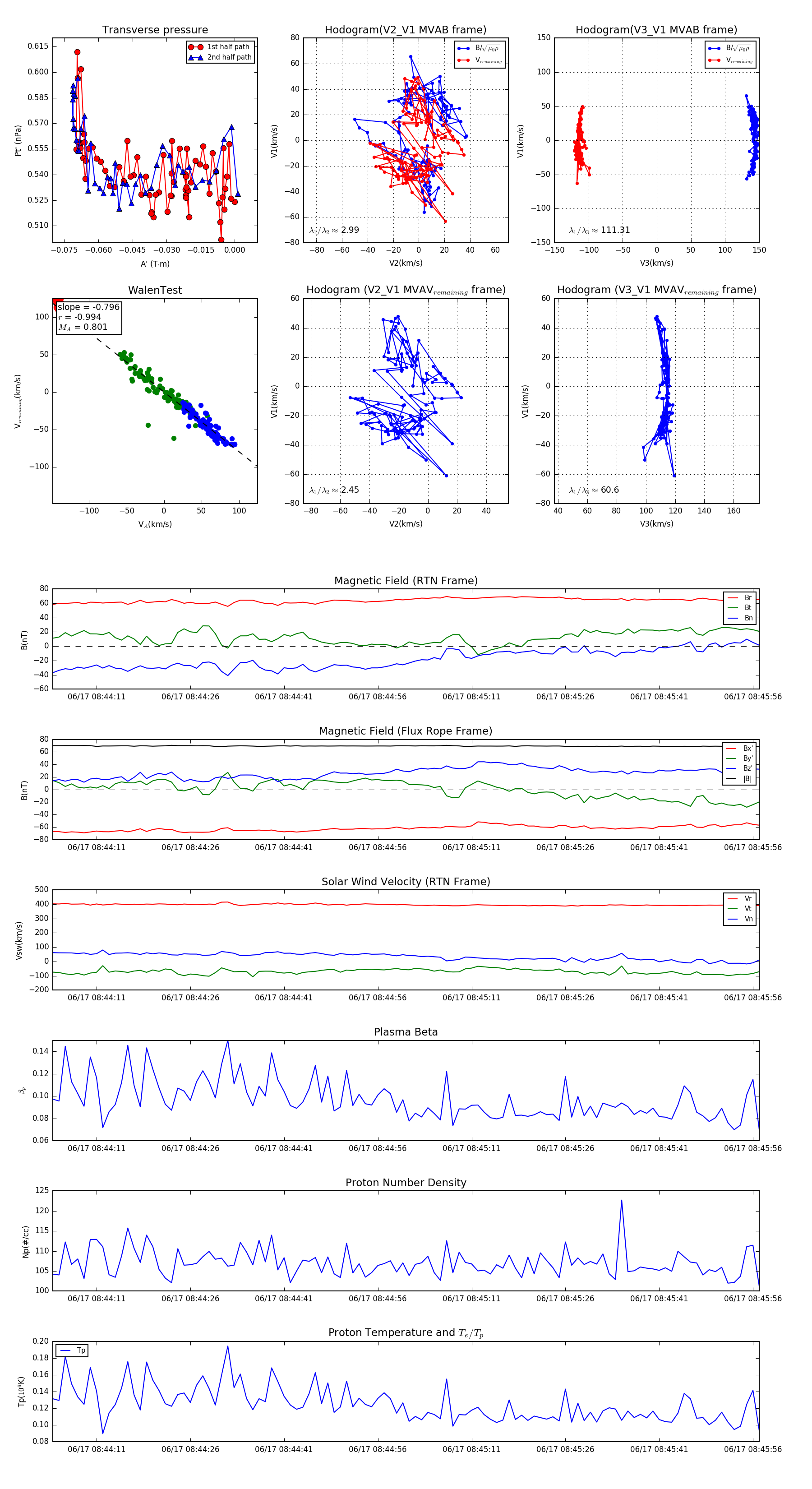
Flux Rope in 2023

Flux Rope Event 2023-06-17 08:44:04 ~ 2023-06-17 08:45:57 (114 seconds)


plot