HOME   LIST
‹–   –›

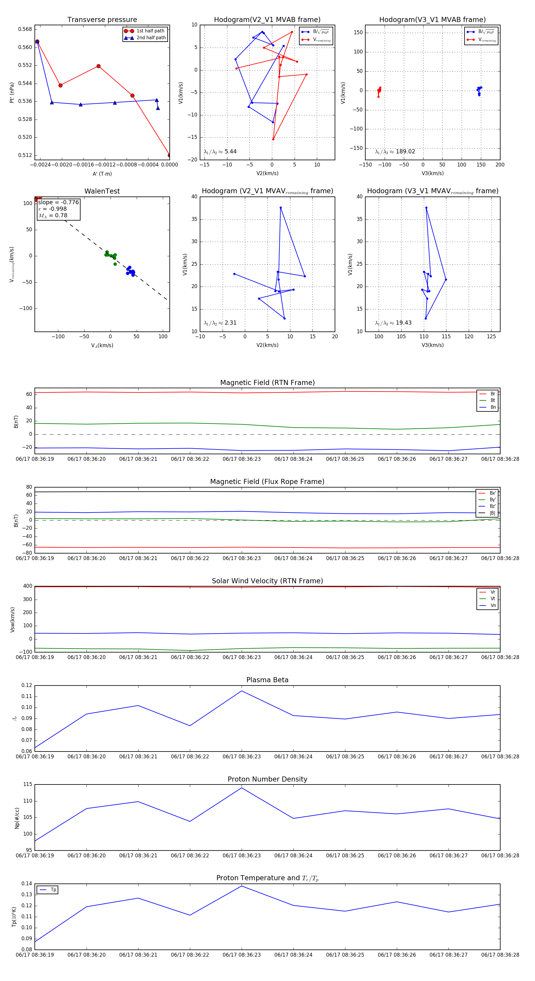
Flux Rope in 2023

Flux Rope Event 2023-06-17 08:36:19 ~ 2023-06-17 08:36:28 (10 seconds)


plot