HOME   LIST
‹–   –›

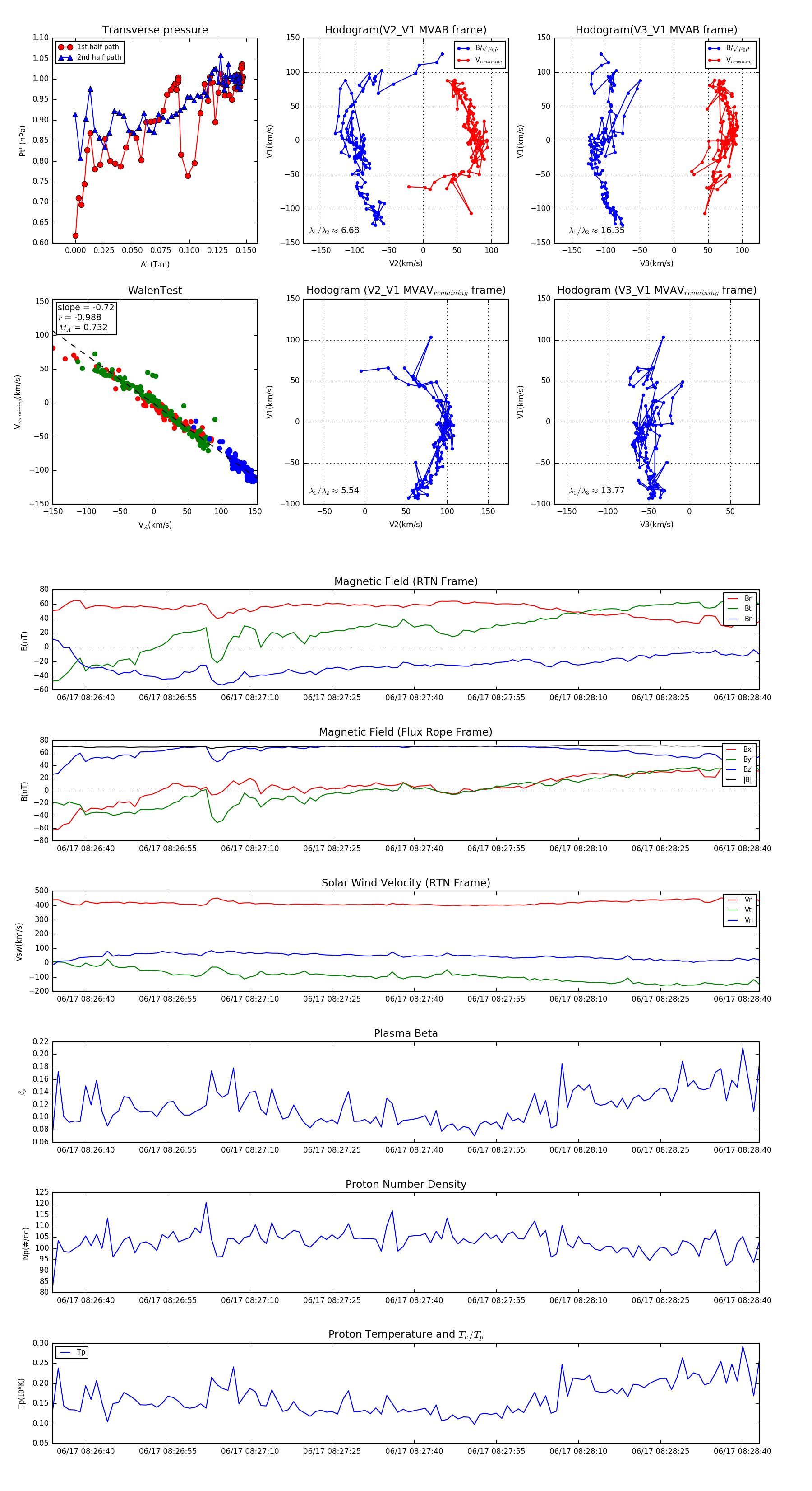
Flux Rope in 2023

Flux Rope Event 2023-06-17 08:26:34 ~ 2023-06-17 08:28:43 (130 seconds)


plot