HOME   LIST
‹–   –›

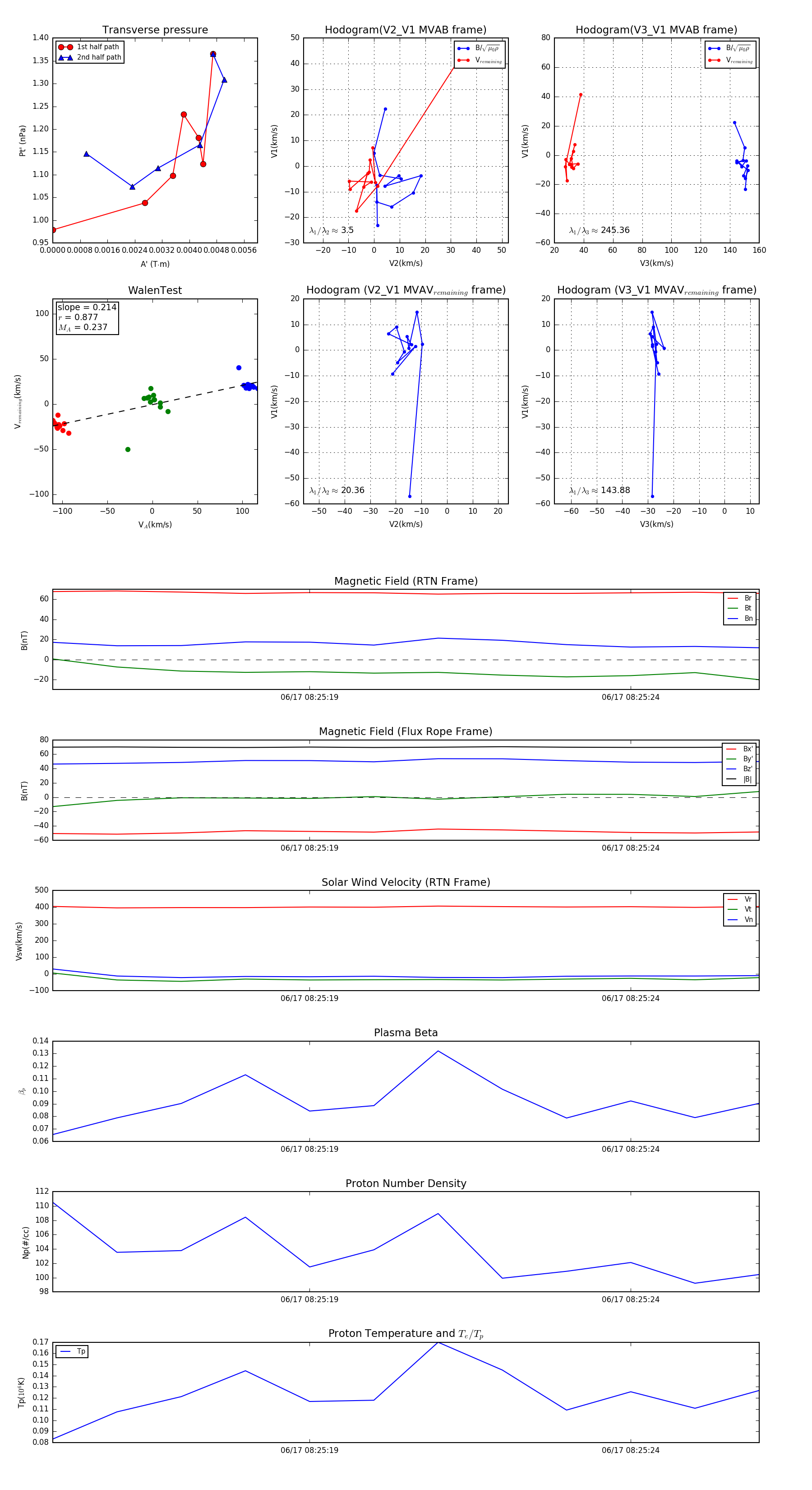
Flux Rope in 2023

Flux Rope Event 2023-06-17 08:25:15 ~ 2023-06-17 08:25:26 (12 seconds)


plot