HOME   LIST
‹–   –›

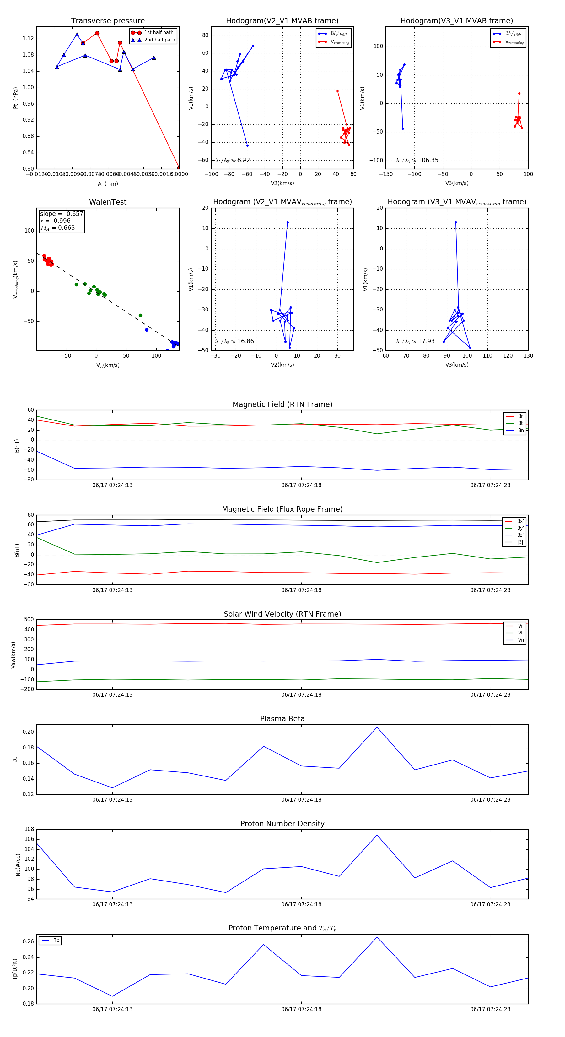
Flux Rope in 2023

Flux Rope Event 2023-06-17 07:24:11 ~ 2023-06-17 07:24:24 (14 seconds)


plot