HOME   LIST
‹–   –›

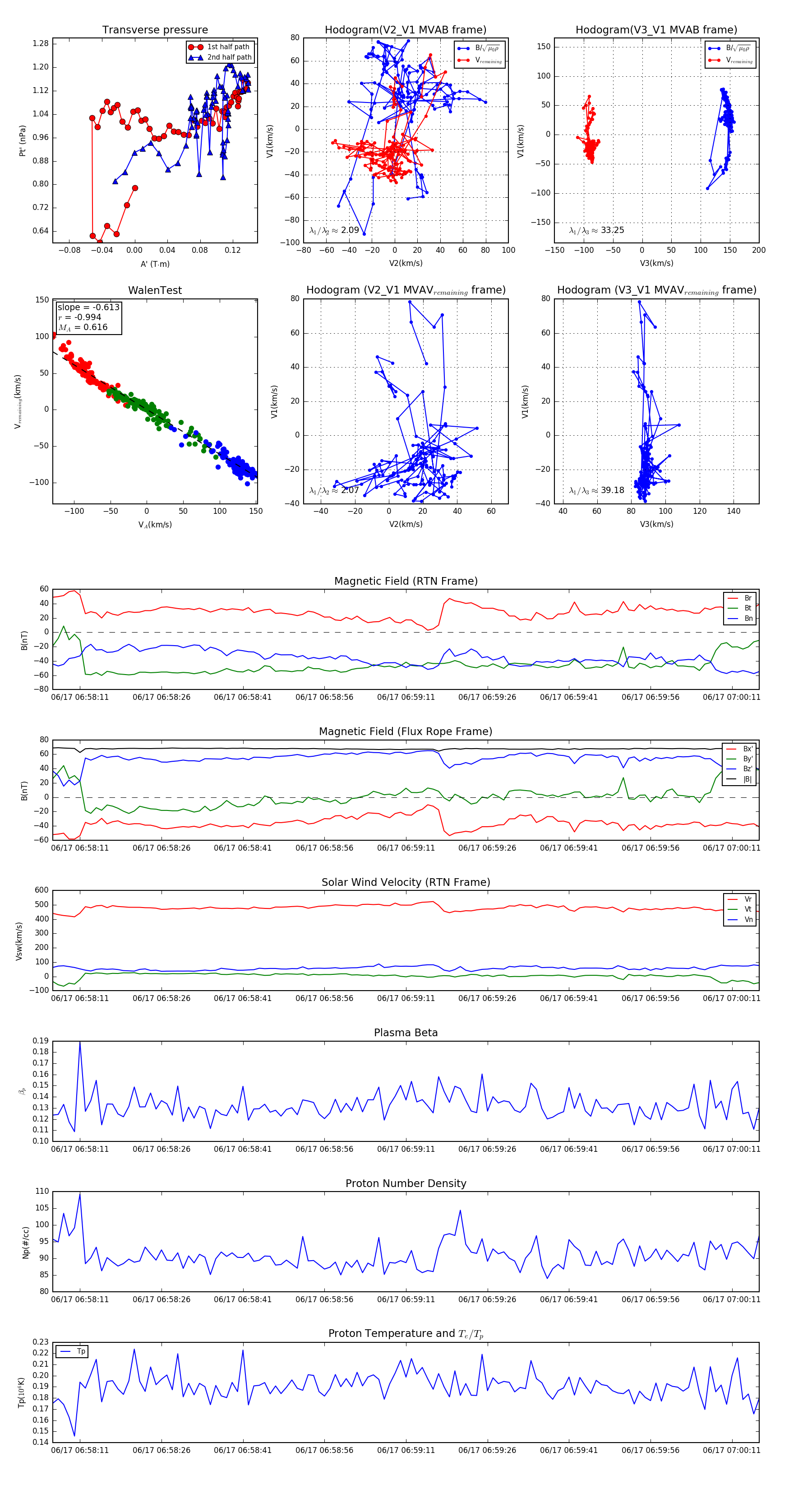
Flux Rope in 2023

Flux Rope Event 2023-06-17 06:58:06 ~ 2023-06-17 07:00:16 (131 seconds)


plot