HOME   LIST
‹–   –›

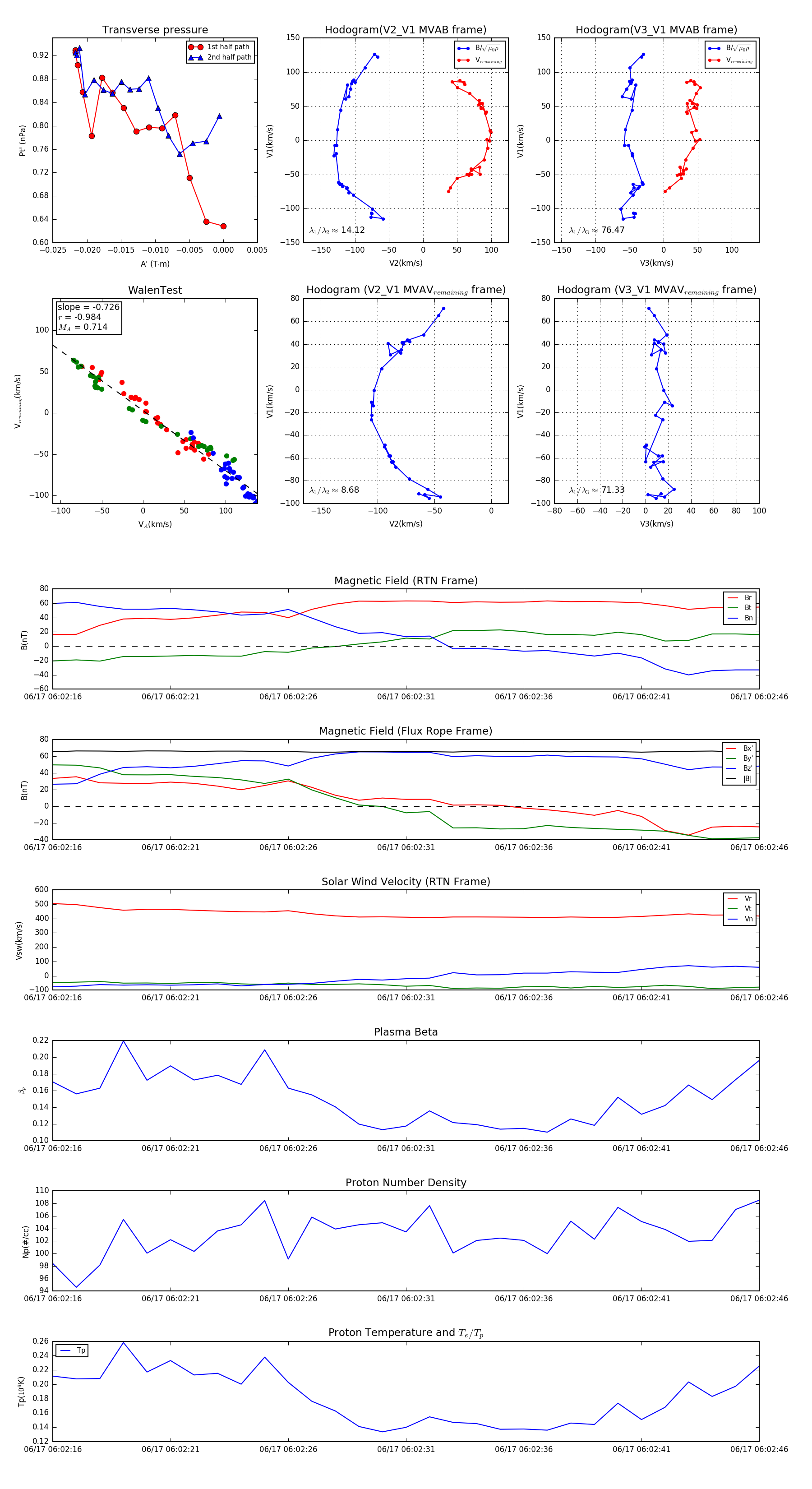
Flux Rope in 2023

Flux Rope Event 2023-06-17 06:02:16 ~ 2023-06-17 06:02:46 (31 seconds)


plot