HOME   LIST
‹–   –›

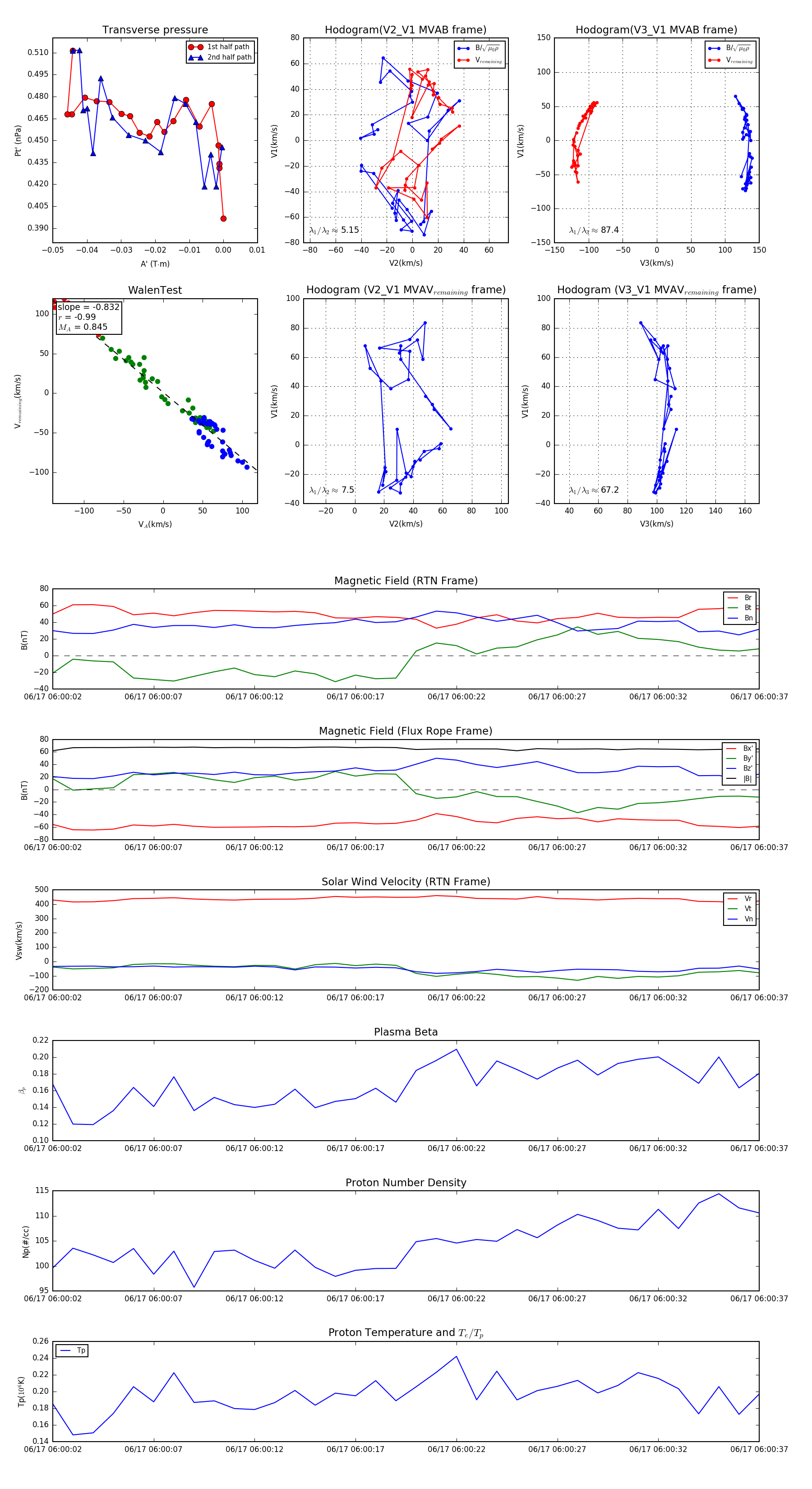
Flux Rope in 2023

Flux Rope Event 2023-06-17 06:00:02 ~ 2023-06-17 06:00:37 (36 seconds)


plot