HOME   LIST
‹–   –›

Flux Rope in 2023

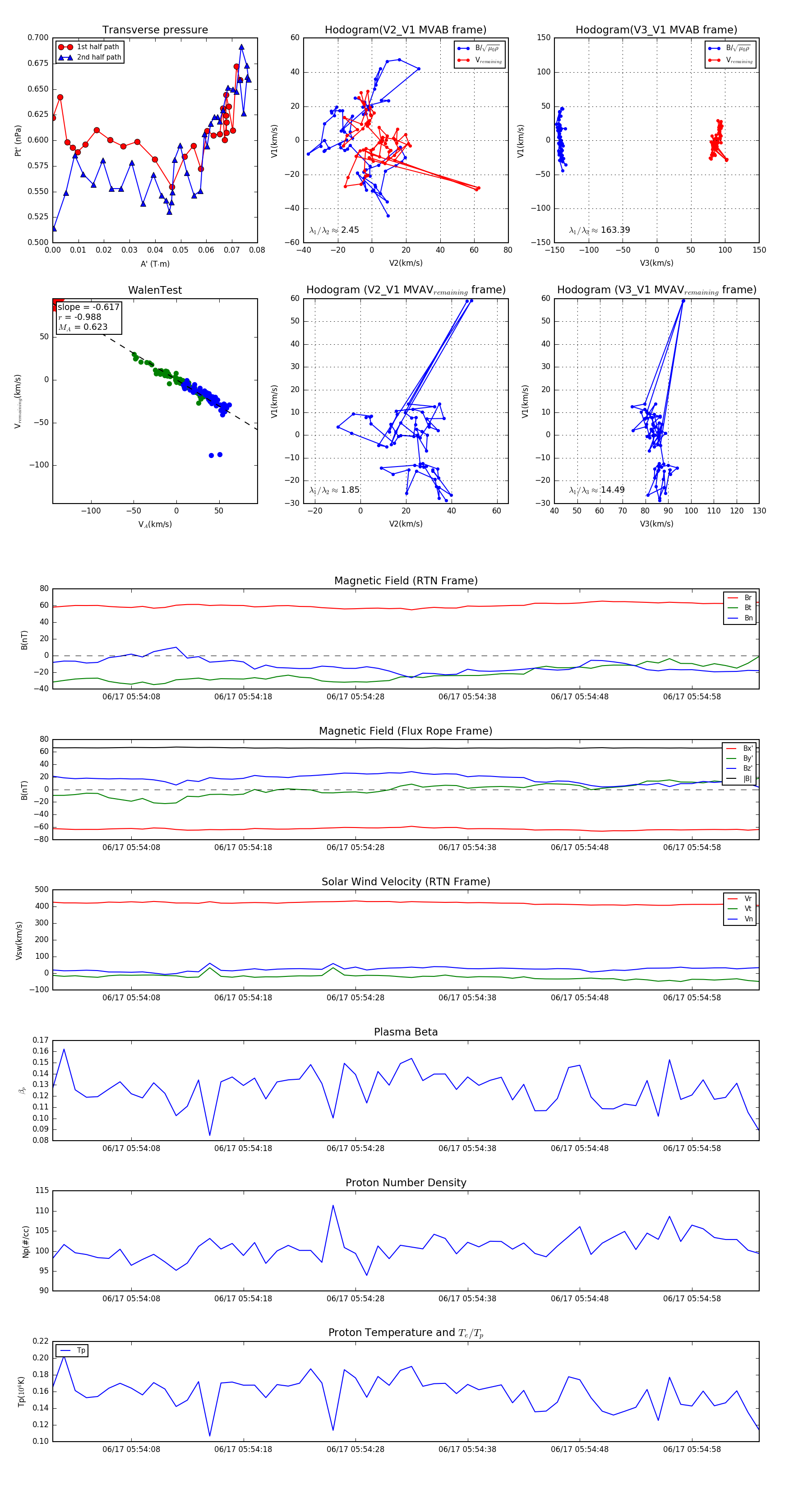
Flux Rope Event 2023-06-17 05:54:01 ~ 2023-06-17 05:55:04 (64 seconds)


plot