HOME   LIST
‹–   –›

Flux Rope in 2023

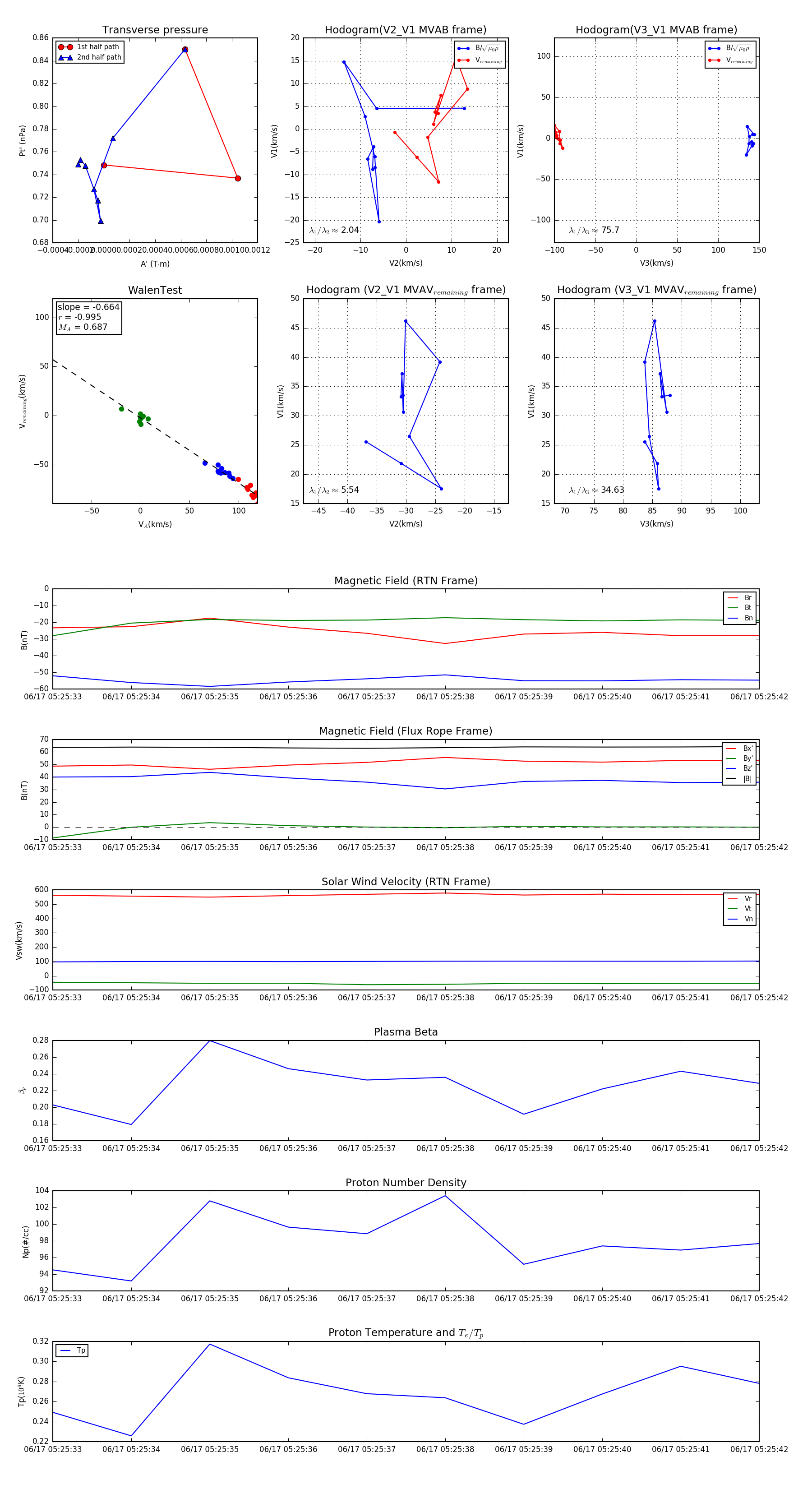
Flux Rope Event 2023-06-17 05:25:33 ~ 2023-06-17 05:25:42 (10 seconds)


plot