HOME   LIST
‹–   –›

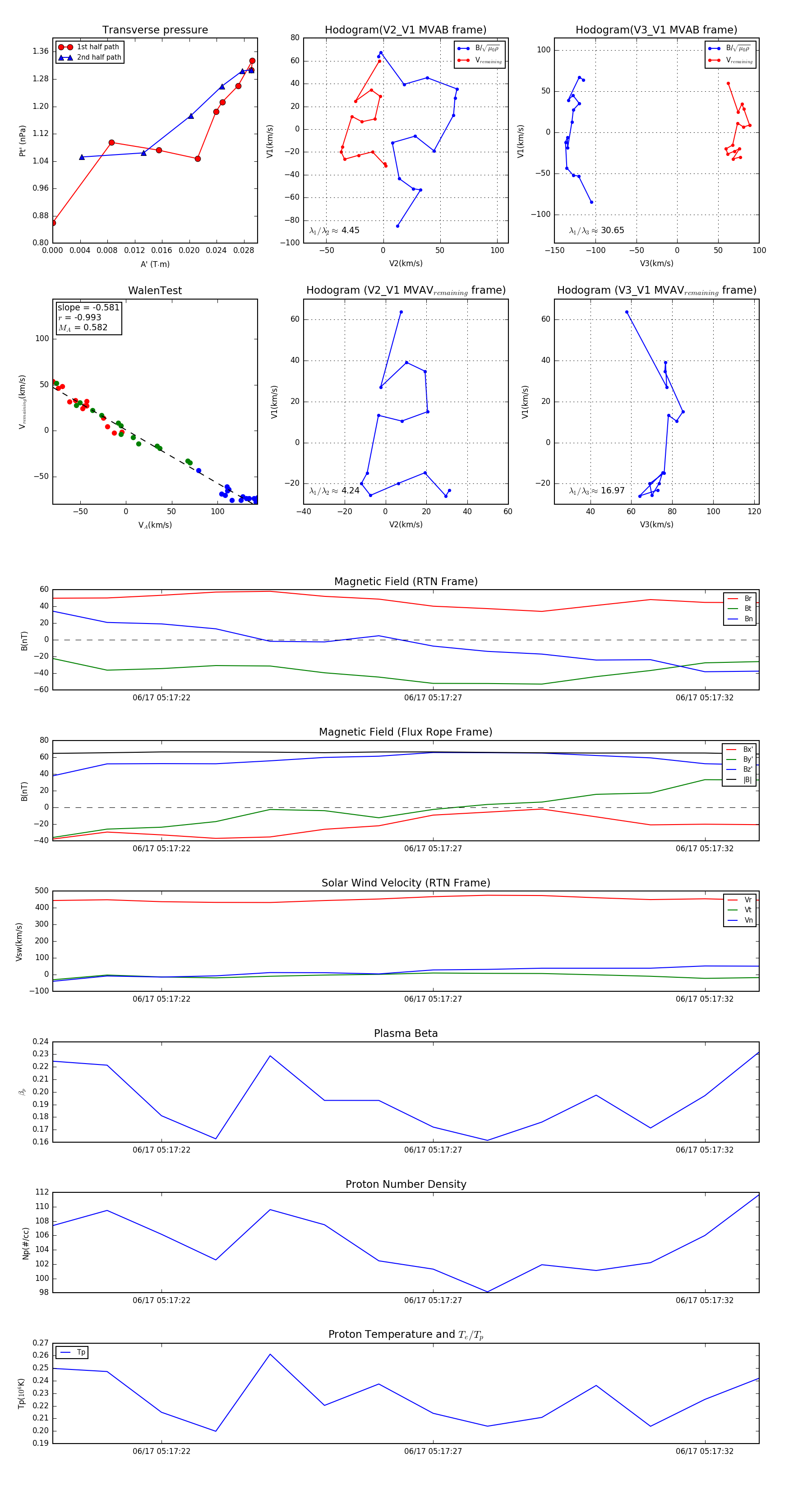
Flux Rope in 2023

Flux Rope Event 2023-06-17 05:17:20 ~ 2023-06-17 05:17:33 (14 seconds)


plot