HOME   LIST
‹–   –›

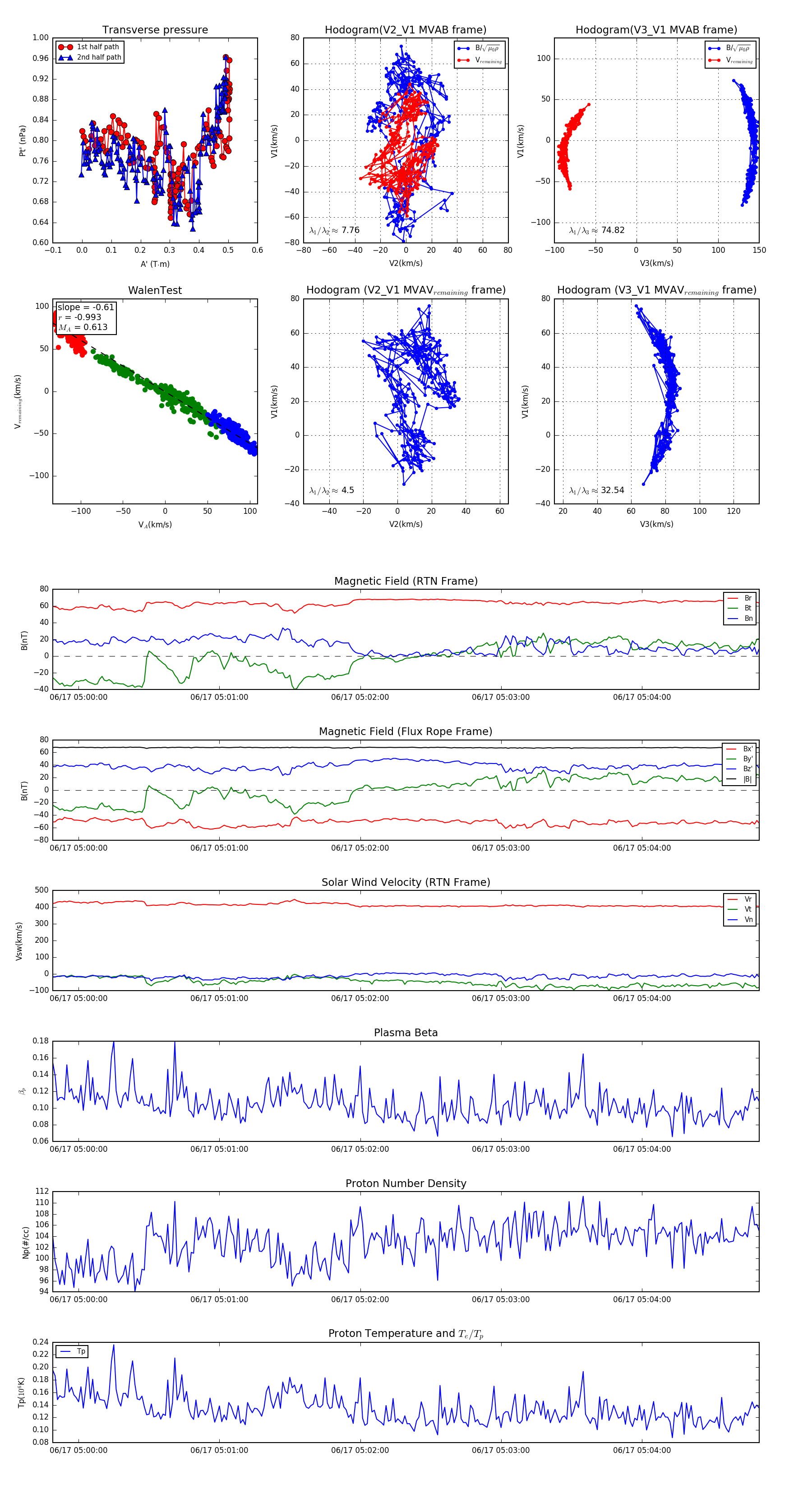
Flux Rope in 2023

Flux Rope Event 2023-06-17 04:59:49 ~ 2023-06-17 05:04:50 (302 seconds)


plot