HOME   LIST
‹–   –›

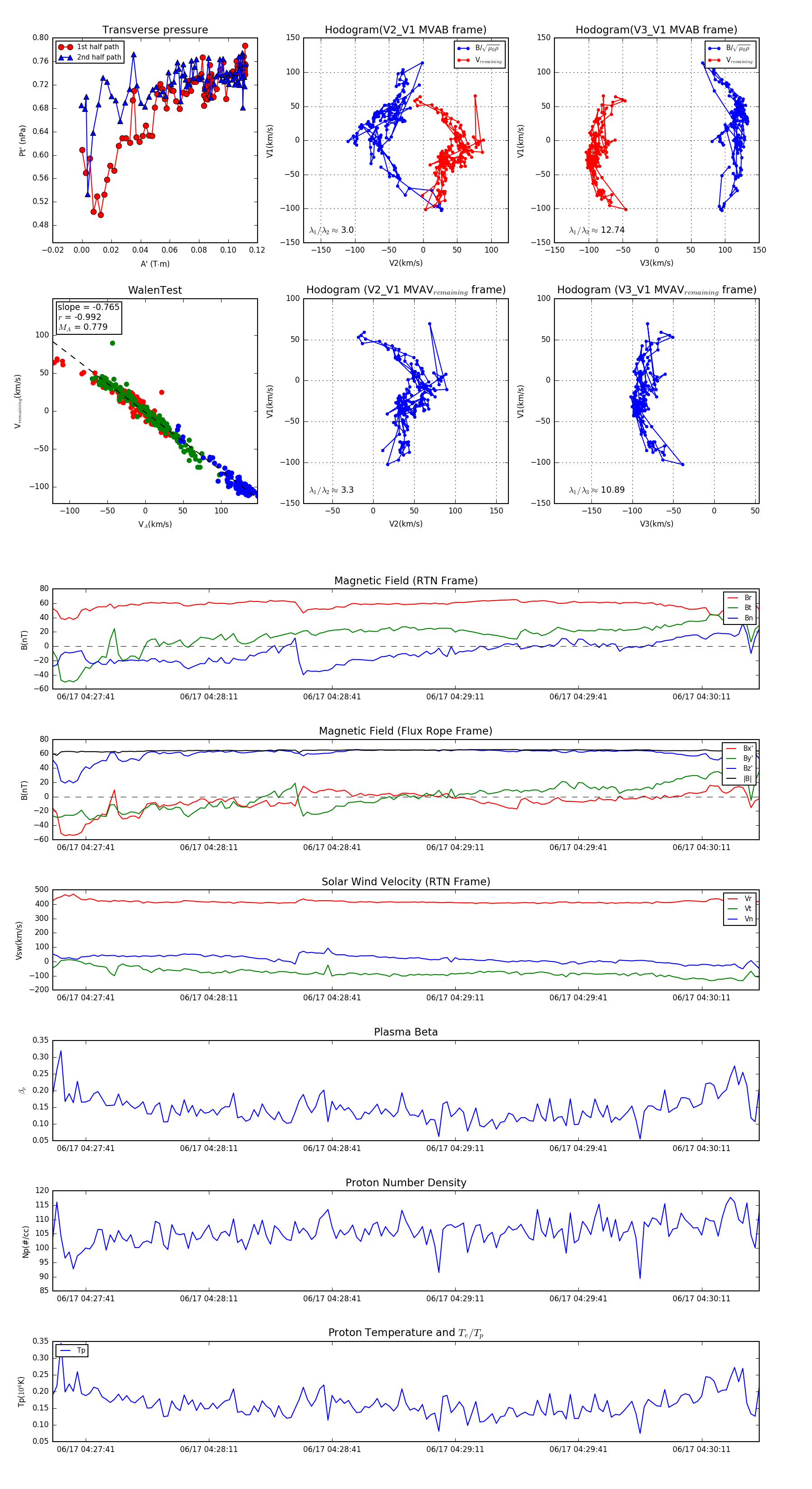
Flux Rope in 2023

Flux Rope Event 2023-06-17 04:27:33 ~ 2023-06-17 04:30:25 (173 seconds)


plot